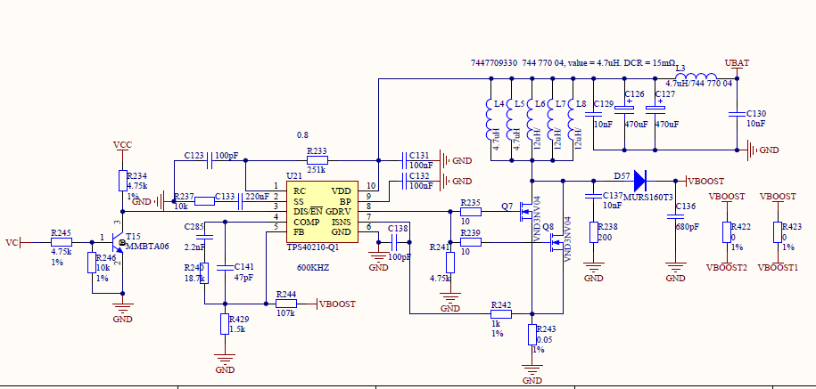
设计目标是输入12V,输出48V 1A。目前没有带任何负载,输出电压还是12V。 BP电容已经改成了1uf。GDRV没有PWM信号输出,只有300ms频率的毛刺。 断开G级前的电阻可以测量到PWM信号。SS 能测量到三角波。bp电压8.1V。 mosfet也换过几种都一样,为什么一接上MOSFET PWM信号就被拉下去了?R241也拿掉了。
This thread has been locked.
If you have a related question, please click the "Ask a related question" button in the top right corner. The newly created question will be automatically linked to this question.
设计目标是输入12V,输出48V 1A。目前没有带任何负载,输出电压还是12V。 BP电容已经改成了1uf。GDRV没有PWM信号输出,只有300ms频率的毛刺。 断开G级前的电阻可以测量到PWM信号。SS 能测量到三角波。bp电压8.1V。 mosfet也换过几种都一样,为什么一接上MOSFET PWM信号就被拉下去了?R241也拿掉了。