This thread has been locked.

If you have a related question, please click the "Ask a related question" button in the top right corner. The newly created question will be automatically linked to this question.

UCC28251 上电后VREF 输出9v?



  

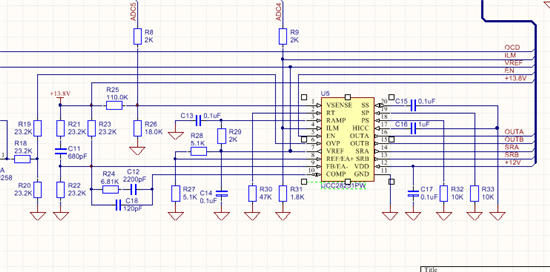
原理图如上,但板子上电后OUTA\OUTB输出 一小段后 就没有了,用万用表测量VREF发现时9v多。查看手册理解为vdd通过一个ldo后产生的一个3.3v的VREF。不知道哪里出的问题,现在测试情况是图片中的电路单独上电,OUTA/B SRA/B 直接连接示波器。

  • Hi

        你的电路不完整,首先要确认一下REF是否有带其他电路,这个电压的负载能力非常小,datasheet上测试Vref=3V的最小短路电流是12mA, 以为着如果外接电路,REF提供的电流需要小于12mA(此时电压已经被拉低).

      

  • REF管脚现在单独把它翘起来测量,上电就是9v,这个管脚手册上说应该是再3.17-3.33v。考虑到可能其他电路部分影响,已经把此管脚单独翘起,相当于悬空状态测量,测量结果为9v,并不是说它低于3v,还请高手指点

  • Hi

        代表芯片内部的LDO已经烧掉了。

        可以更换一块芯片,注意REF不要带载,然后再测试,看LDO是否会烧掉。

        其次需要说明的是,虽然datasheet中的芯片框架图没有画出来,但是驱动部分的供电应该是有这个3.3V提供的,也就是说那边也会消耗电流,而且驱动电流是非常小的。 所以外部都是需要增加MOS驱动器, 而不建议直接由芯片来驱动MOS, 否则很容易造成因为过大的驱动电流而烧掉芯片的供电regulation。