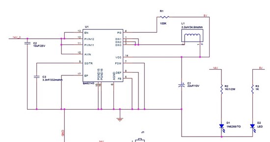
目前我使用tps62142电源芯片搭建一个12V转5V电路,刚开始使用正常,但是一周后电源芯片就坏了,无法输出5V电压,现在是连续三块板子都是使用一周左右就坏了,请问你们谁见过这种情况吗
This thread has been locked.
If you have a related question, please click the "Ask a related question" button in the top right corner. The newly created question will be automatically linked to this question.
目前我使用tps62142电源芯片搭建一个12V转5V电路,刚开始使用正常,但是一周后电源芯片就坏了,无法输出5V电压,现在是连续三块板子都是使用一周左右就坏了,请问你们谁见过这种情况吗