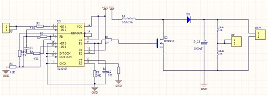
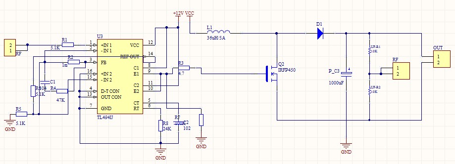
用TL494做升压电路,但供电就过流,这是什么原因,检查过没有短路现象,这是我的图,我们把14脚内部的5V基准通过电阻分压接到2脚和15脚,想问下TL494不接驱动可不可以直接接场管工作?
This thread has been locked.
If you have a related question, please click the "Ask a related question" button in the top right corner. The newly created question will be automatically linked to this question.
用TL494做升压电路,但供电就过流,这是什么原因,检查过没有短路现象,这是我的图,我们把14脚内部的5V基准通过电阻分压接到2脚和15脚,想问下TL494不接驱动可不可以直接接场管工作?