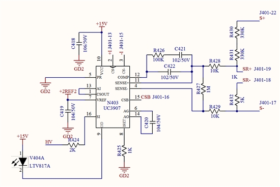
1. 状态灯16脚 它在单机状态下亮吗? 还是只有处于主机状态下才亮?
2. 这个IC有过流稳流功能吗? 就是当负载超出额定电流范围时他会进入稳流状态吗?
3. 如果并联后出现主机从机连续切换的问题怎么办?能稳定住吗?
This thread has been locked.
If you have a related question, please click the "Ask a related question" button in the top right corner. The newly created question will be automatically linked to this question.
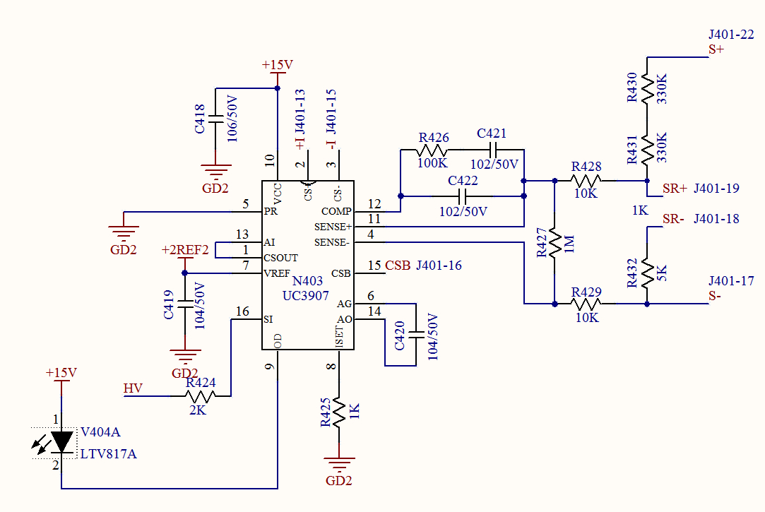
1. 状态灯16脚 它在单机状态下亮吗? 还是只有处于主机状态下才亮?
2. 这个IC有过流稳流功能吗? 就是当负载超出额定电流范围时他会进入稳流状态吗?
3. 如果并联后出现主机从机连续切换的问题怎么办?能稳定住吗?