This thread has been locked.
If you have a related question, please click the "Ask a related question" button in the top right corner. The newly created question will be automatically linked to this question.
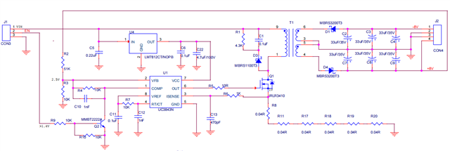
Part Number: UC3843
原理图如下:
Hi
确认一下变压器设计。
变压器参数:
HI
请问变压器是你们绕的,还是变压器厂商绕的?
买的现成的变压器,厂商绕的
HI 一般这种异常通常是变压器,或者补偿电路造成的,从你的电路看,如果不是变压器,建议确认补偿电路。
。。。。我也这么理解,正在排查,在论坛上发帖询问是想看看能不能有指出我哪里参数错误的地方
Comp脚的补偿,FB与COMP之间确认一下。
COMP脚处的值,经过手册里的计算,更改为10K+2.2nF,也没有啥效果,现在FB上噪声很大,200mV
也就是输出的noise也很大是吗? 注意反馈FB的GND用模拟GND.
其次一般comp和fb之间的补偿是电容并联电容+电阻。