This thread has been locked.
If you have a related question, please click the "Ask a related question" button in the top right corner. The newly created question will be automatically linked to this question.
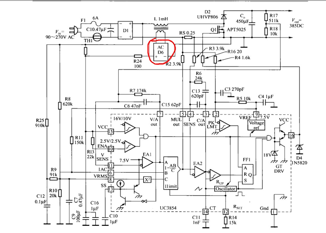
我想知道画红圈的那个起什么作用,在实际电路连接中怎么处理
就是一个小型号的整流桥,电感输出滤波后给整流桥供电。实际电路也可以外置电源。
可以看成辅助电源吗,是不是可以不用连接?如图这是另一个人的设计电路图
可以看做是一个辅助电源,不连接也可以。你这个图有个问题,就是供电完全依靠高压启动电阻R1,输入电压高的时候会比较热。