This thread has been locked.

If you have a related question, please click the "Ask a related question" button in the top right corner. The newly created question will be automatically linked to this question.

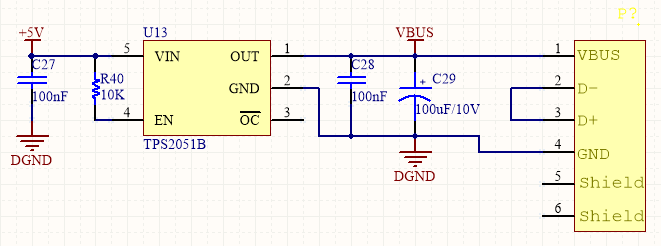
请教关于TPS2051B 500ma限流开关使用问题

Other Parts Discussed in Thread: TPS2051B

我有一个应用场景,使用USB接口给外设供电,比如给手机充电,因为电源本身提供的电流有限,所以选用了一个TPS2051B限流开关,想要的效果是usb接口输出的最大电流不超过500ma。实际测试的结果是,大部分可以限流在500ma以内,个别充电宝在540ma,但IPAD2充电时电流达到了650ma以上。我想请教一下是我设计错误还是芯片选型不对,又或者是芯片本身的问题?