This thread has been locked.

If you have a related question, please click the "Ask a related question" button in the top right corner. The newly created question will be automatically linked to this question.

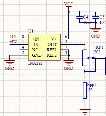
请问有检测交流电流的芯片吗

Other Parts Discussed in Thread: INA282, AMC1200

我需要将交流电流取样后放大成正弦的电压,之前用INA282检测过直流电流,我觉得非常好用,但是不知道能不能检测交流电流,我需要的输出是有负电压的,不要偏置,请问各位大侠有什么好的建议吗