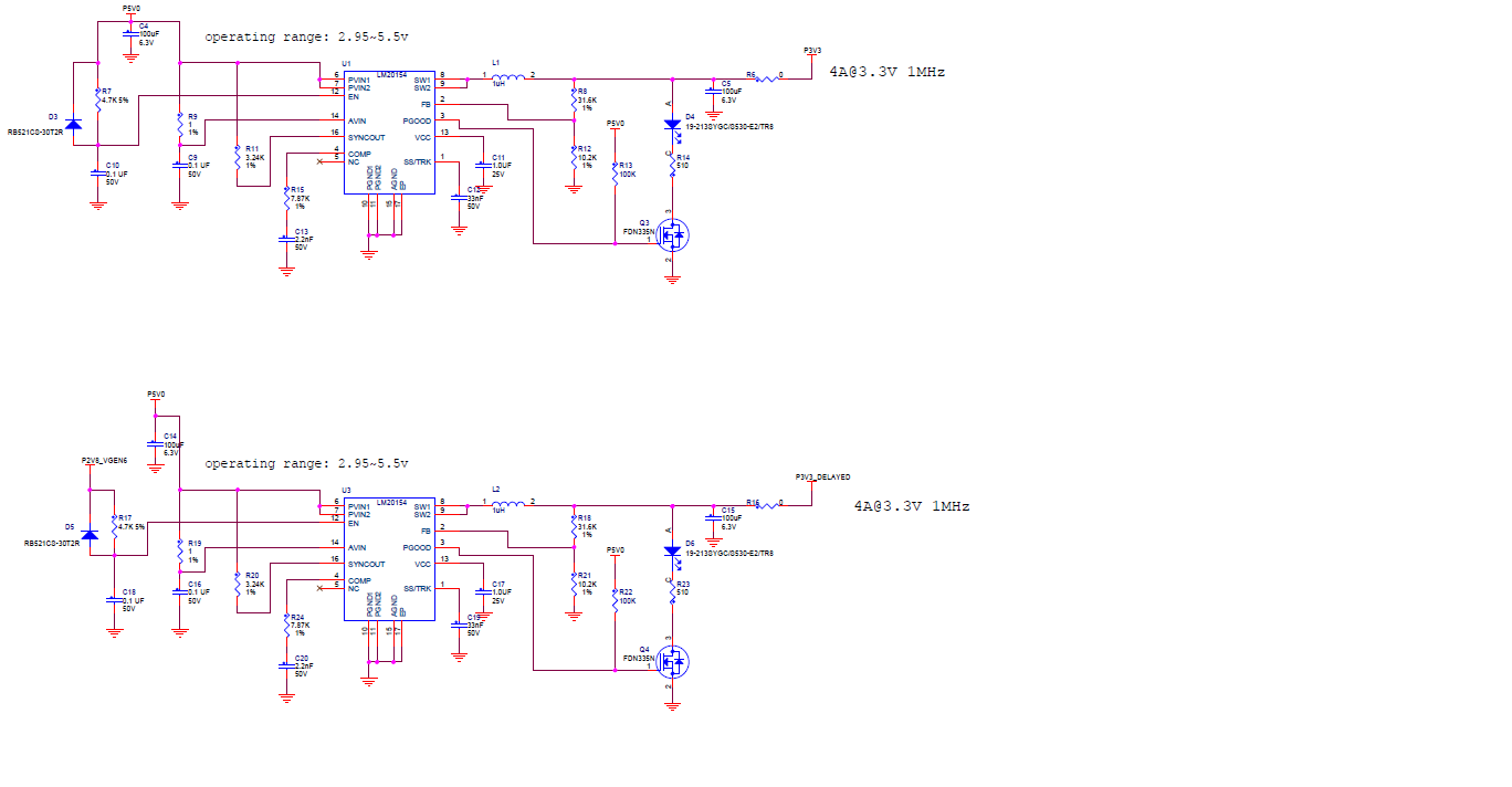
目前,我的板子上用了两个LM20154,电路图如下:
目前U1、U3两个片子的供电电压 P5V0为2.3V; 我在U1电路的C10,并联了一个2.7K的电阻,此时U2的输出R6处,依然有1.26V的输出;
U3的EN的使能电压P2V8_VGEN6的电压为436mv,并且我在C18处并联了一个3.6K的电阻,此时U3的输出R16的输出电压达到了2.64V;
因此,可以得出的结论是:将LM20154 EN管脚的电压降到DS标称的1.08V以下,不能完全关断LM20154。
This thread has been locked.
If you have a related question, please click the "Ask a related question" button in the top right corner. The newly created question will be automatically linked to this question.
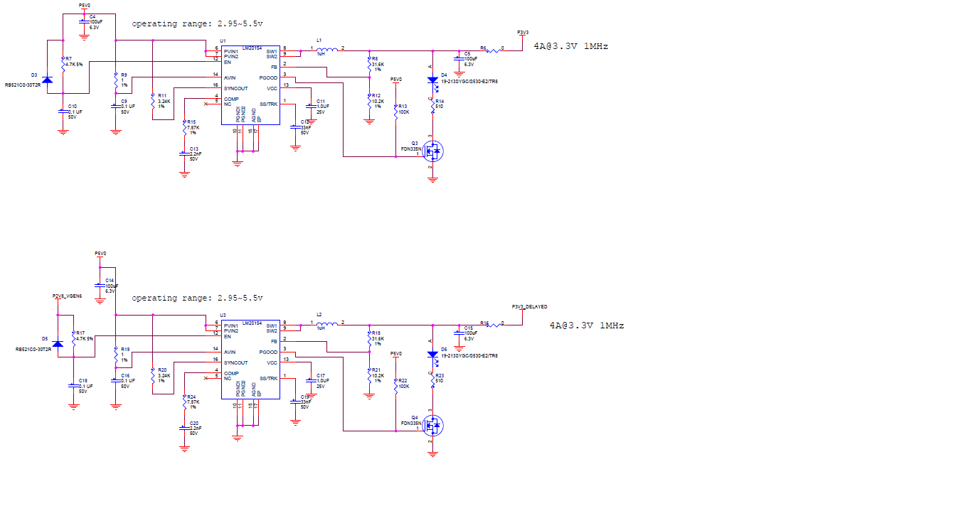
目前,我的板子上用了两个LM20154,电路图如下:
目前U1、U3两个片子的供电电压 P5V0为2.3V; 我在U1电路的C10,并联了一个2.7K的电阻,此时U2的输出R6处,依然有1.26V的输出;
U3的EN的使能电压P2V8_VGEN6的电压为436mv,并且我在C18处并联了一个3.6K的电阻,此时U3的输出R16的输出电压达到了2.64V;
因此,可以得出的结论是:将LM20154 EN管脚的电压降到DS标称的1.08V以下,不能完全关断LM20154。
1.输出电压是在带载的情况下测的?
2.芯片EN脚的关断,和物理上使用开关的关断不同,芯片内部还是会有很微弱的漏电流,通常是微安级的,这样小的电流是不会影响工作的。
3.芯片的关断电压最低是(1.08-0.066)V, 约为1V