This thread has been locked.

If you have a related question, please click the "Ask a related question" button in the top right corner. The newly created question will be automatically linked to this question.

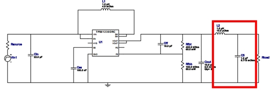
求一颗升压芯片,输入电压3V~5V升压到5V,输出电流可以达到1.5A或者2A。电路简单的

Other Parts Discussed in Thread: TPS61087, TPS62130, TPS61230, TPS61232

求一颗升压芯片,输入电压3V~5V升压到5V,输出电流可以达到1.5A或者2A。电路简单的