Other Parts Discussed in Thread: TPS61016
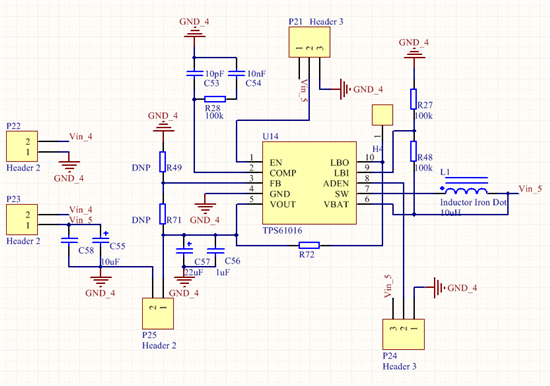
最近在调试升压芯片TPS61016的过程中发现了发现了一些问题,下图1为原理图,图2、图3、图4为PCB板的全图、顶层和低层布线。
图1
图2
图3
图4
其中输入滤波电容C55,输出滤波电容C57都选用22uF贴片瓷片电容,储能电感选用10uH,ESR为58mΩ,额定电流2.1A,其他参数和DEMO板相同。
输入为2.0V,芯片固定输出为3.3V。
调试过程,总共遇到了如下两个问题。
(1)空载时,输出电压波形产生周期性纹波。电压波形如下图5所示。
图5
SW端波形如下图6所示。
图6
电感两端的波形如下图7所示。
图7
我想问空载时的波形为何会在产生较大的周期性纹波??有何方法消除纹波??
(2)当接入20Ω负载时,输出电压波形产生非常大的纹波,如下图8所示。
图8
SW端波形如下图9所示。
图9
电感两端的波形如下图10所示。
为何加上负载后,输出电压波形会产生如此大的纹波??看着类似于震荡之类的问题。
希望能够得到专家的解答。
如果需要,我可以提供更详细的波形图。









