问题描述:用SN6501和LP2981-50做的5VDC隔离成5VDC/100mA的电源做出来的效果是不错的 ,现在想做12VDC或5VDC隔离转成12VDC/150mA隔离电源,给互 感器供电,求推荐类似SN6501这种驱动的芯片
问题帖子链接:http://www.deyisupport.com/question_answer/analog/power_management/f/24/t/69410.aspx
解答问题的TI FAE有: Kevin Chen1、 Jason Shen
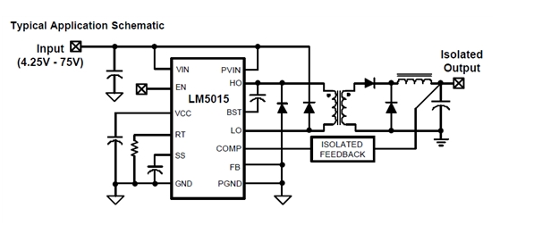
个人心得:针对于互感器这类供电的要求就要做的比较小,这就需要外围电路比较简单的方案,当然是隔离的方案,这样做主要是为了避免外部信号对其的干扰,TI FAE推荐的这个电路就比较简单
里面的可参考方案比较多,而且还可以在效率和尺寸上得以优化,比较简洁明了,还节约了很大的时间,我感觉使用这个软件对于这一类方案的设计是有很大的可参考性的
