This thread has been locked.

If you have a related question, please click the "Ask a related question" button in the top right corner. The newly created question will be automatically linked to this question.

请教关于TPS61030的LBI功能

Other Parts Discussed in Thread: TPS61030

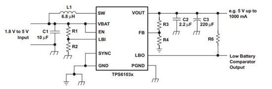
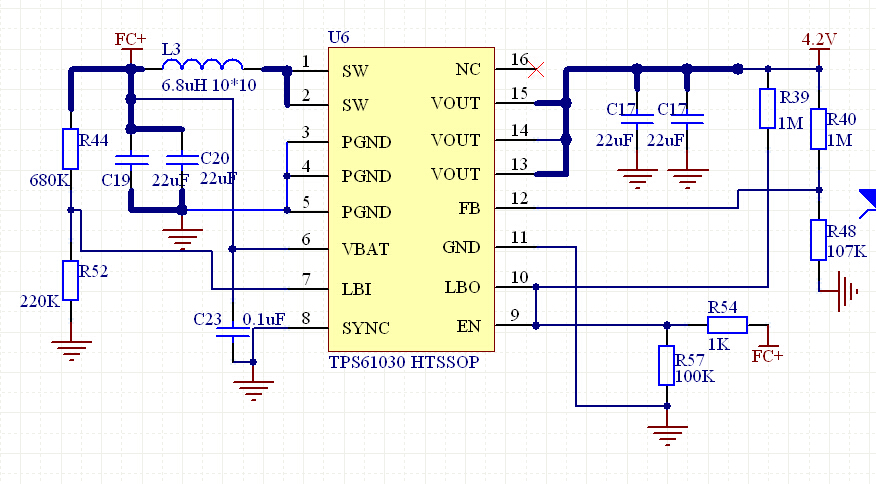
        LAYOUT参考官方演示板制作,片子也是通过代理商购买的,如图3几个LBI的电阻和芯片靠得还是很近的。但实际调试中没有出现欠压保护功能,要将R39的1M电阻拿掉,然后将EN和LBO并联,这样会出现一个2.5V的固定欠压保护点,而调整LBI的电阻就无法改变欠压点了。请问这是哪里出问题了呢?除了这个功能运行中没有什么问题。请将影响LBI功能的要素告知谢谢。

  • 220/900=0.5/vin  从而vin=450/220=2.0 ,你设置2.0V的欠压保护点,你有尝试给低于2.0V的电压吗?这个内部只是一个比较器,所以注意连接没有错,两个电阻的阻值没有错,上下位置没有搞反这三点 就应该能正常实现的。建议你给一个1.8V电压,然后看看在芯片的LBI引脚上量测的电压是多少,就可以判断是否由于连接 或者两个电阻质量位置引起这个问题。谢谢!

  • 楼主,请按照规格书里的参考电路来接,你的电路图中EN和LBO连接在一起,一般是EN直接接在输入端。LBI和LBI只是内部电压比较器的输入和输出,不能控制TPS61030的工作与不工作。只不过是在电池电压低于LBI设定的电压时,LBO会输出一个低电平,用于向MCU提请中断,表示电池电压低。另外,TPS61030的规格书中提到,芯片的欠压点大概在1.6V,楼主电路改过之后,把直流源的限流点设高一点,再去调低电压,试一下。

  • 感谢您的解答,请看正文实际情况是我按规格书里接的话没有按出现欠压点,我尝试将LBO的电阻拿掉,然后按照我附上的原理图

    接才出现了一个2.5V的欠压点,且无论如何调整阻值都无法改变欠压值。

  • 我按照规格书的原理图和公式计算阻值来接,没有出现计算值的欠压点,只有默认最低欠压点。然后按照附上的原理图来接就只有一个2.5V的欠压点且无论

    如何调整电阻都无法改变欠压值,估计是PCB的作工和LBI电阻的摆放位置问题?

  • 你好,这个芯片是内部UVLO的,欠压点固定在1.5V,规格书上有提到的。外部的EN引脚只有在电压低于0.2*Vin时,芯片才会关断,在EN引脚电压高于0.8*Vin时,芯片才能被使能,楼主得到的2.5V欠压,应该是由于EN引脚接法不正常,导致EN引脚电压过低,从而使芯片关断。正常情况下,只有当VIN低于1.5V时,芯片才会关断。