小生要做一个24升38V的电压,输入要求:
1、电压输入最小值18V;
2、电压输入最大值30V;
3、电压输出38V;
4、电流输出最大值3A;
目前遇到的问题:
1、调试时使用24V-6.5A开关电源供电
2、当带负载时随着负载电流增大,输出电压峰值跳变的厉害;输出电流为2左右时最差,输出电压与输入电压一致,感觉就是LM5122停止工作一样
3、LM5122不见发热, MOSFET 和 输出电容微微发热
4、电感发声,并随着电流的增大而增大,最后但电流为2A左右时,周期伴随着开关关断的声音,同时输出电压波形也随着关断声音在38V-22V之间呈周期性振荡,开关电源输出电流也不正常了
调试过程:
1、更换电感值,换大了效果也不理想,甚至效果更差了,尝试用闭合环形磁芯绕0.72的电感线和不要磁芯绕线,效果都没有得到舒缓
2、尝试用2个同规格的开关电源通过大电流的二极管供电,情况一样
3、自举电路中的一对电容更换其他值,比如Cbst = 0.1uF, Cvcc = 1uF,情况一样
已经调试好一段时间了,还是没有发现问题所在,希望各位指教下!
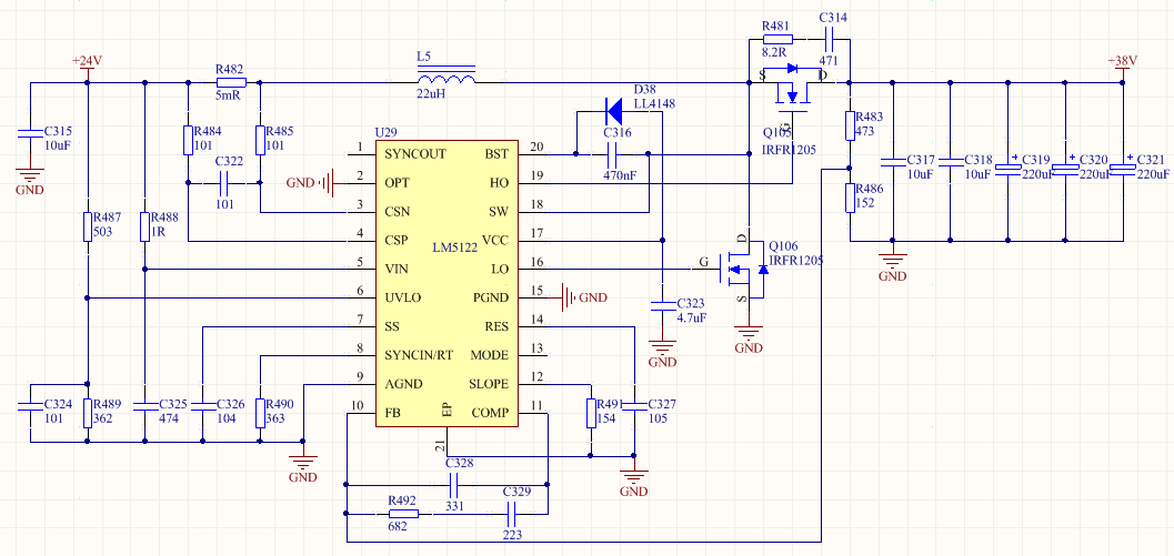
原理图
TI官网WEBENCH® Power Designer 设计工具仿真原理图
PCB 走线图,有点难看哈!
电感参数:
空载时的输出电压波形和SW脚波形(黄色线为输出电压波形,蓝色线为SW脚波形)
空载时,LO 和 HO(黄色) 的波形
空载时 BST脚的波形
带负载,输出电流为1A时,SW脚(蓝色)波形与输出电压波形
其中SW脚的放大波形:
负载电流为1A时LO 和 HO(黄色) 脚的波形:
负载电流为2A时SW和输出电压(黄色)的波形:
其中一个谐振周期波形:
负载电流为2A时BST脚的波形:
其中一个谐振波形:
负载电流为2A时电流检测电阻(R482)两端的波形
其中一段谐振波形:
















