Other Parts Discussed in Thread: UCC28950, UCC3895, UC3875, UC3879
在此只是学习TI FAE推荐的两款芯片的全桥驱动的芯片,此帖子链接http://www.deyisupport.com/question_answer/analog/power_management/f/24/t/18217.aspx
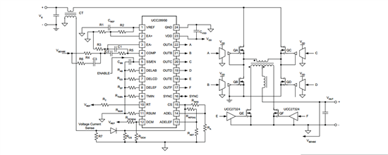
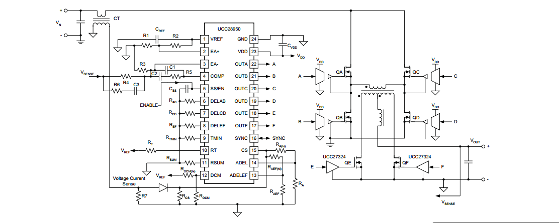
作者疑问:TI有全桥驱动的芯片么?,解答问题的TI FAE有: Johnsin Tao、 Kevin Chen1,先来介绍一下这款芯片UCC28950,具有同步整流的绿色环保相移全桥控制器。该UCC28950增强的移相器是建立在德州仪器(TI)的行业标准UCCx895移相系列控制器具有增强功能,提供同类最佳的效率,在当今的高性能动力系统。该UCC28950实现了全桥的沿与同步整流器输出级的主动控制的高级控制。初级侧信号允许可编程延迟,以确保ZVS工作在宽负载电流和输入电压范围,而负载电流自然调谐二次侧同步整流器的开关延迟,最大限度地提高整个系统的效率。该UCC28950还提供了多种轻负载管理功能,包括突发模式和动态的SR上时转换和输出连续电流模式(DCM)操作时,确保ZVS操作向下扩展到轻得多的负载的开/关控制。此外,UCC28950包括峰值电流与电压模式控制,可编程开关频率高达1MHz和广泛的保护功能,包括逐周期电流限制,欠压锁定和热关断功能的支持。甲90度相移的交织同步操作可以在两个变换器之间容易地配置。
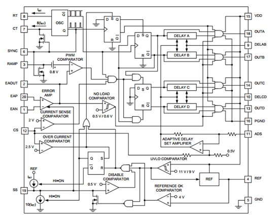
功能框图
其典型的应用电路如下:
软启动持续时间是由一个外部电容器的CSS,连接在SS/ EN引脚与地之间定义的,并且内部的充电电流为25μA典型值。拉软启动引脚的外部低于0.55 V自动关闭控制器。软启动端子的释放使控制器能够启动,并且如果没有电流限制
条件时,占空比施加于输出电感器逐渐增加,直至达到稳态占空比循环通过该转换器的调节的输出电压来定义。这在SS/ EN引脚发生的电压时,达到并超过了在EA+引脚定义为VNI电压0.55 V.因此,对于给定的软启动时间TSS,CSS的值可以通过公式1或公式2来定义:
关于这个芯片更详细的请参阅芯片的技术手册
UCC3895高级相移PWM控制器,
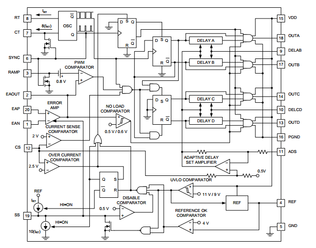
该UCC3895是一个实现由移相的一个半桥的开关相对于其他全桥输出级的控制的相移PWM控制器。该器件允许在与谐振零电压开关一起使用恒定频率脉宽调制,以在高频率下提供高效率。的一部分被使用,也可以作为一个电压模式或电流模式控制器。
而UCC3895保持UC3875/6/7/8系列和UC3879的功能,它的系列控制器具有附加功能,如增强的控制逻辑,自适应延时设定,以及关断能力提高。由于该设备使用的BCDMOS工艺制造,它的运作有显着较少的电源电流超过了它的双极型晶体管。该UCC3895工作在1 MHz的最大时钟频率。
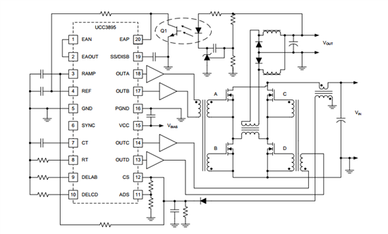
其结构框图如下:
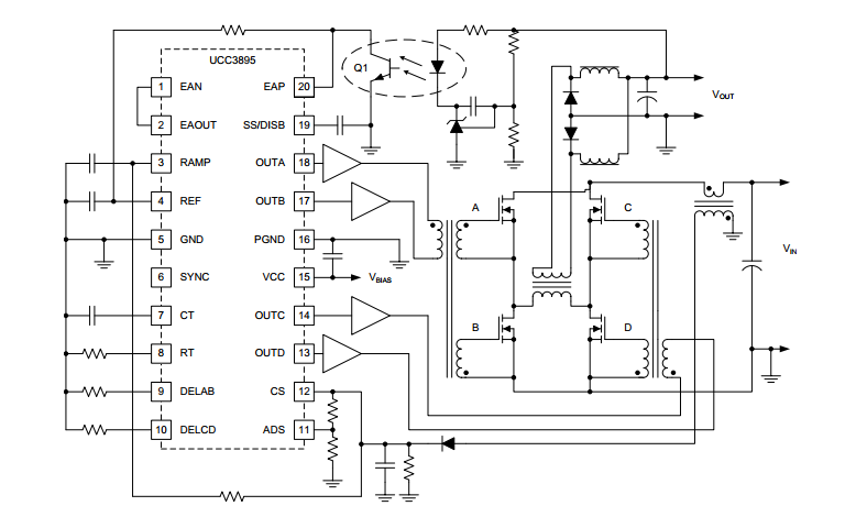
应用电路:
具体的参数请详细阅读芯片的技术手册。此外,TI 工程师也给出了一款不需要控制的芯片,可以根据具体的需求来进行选择





