Hi,
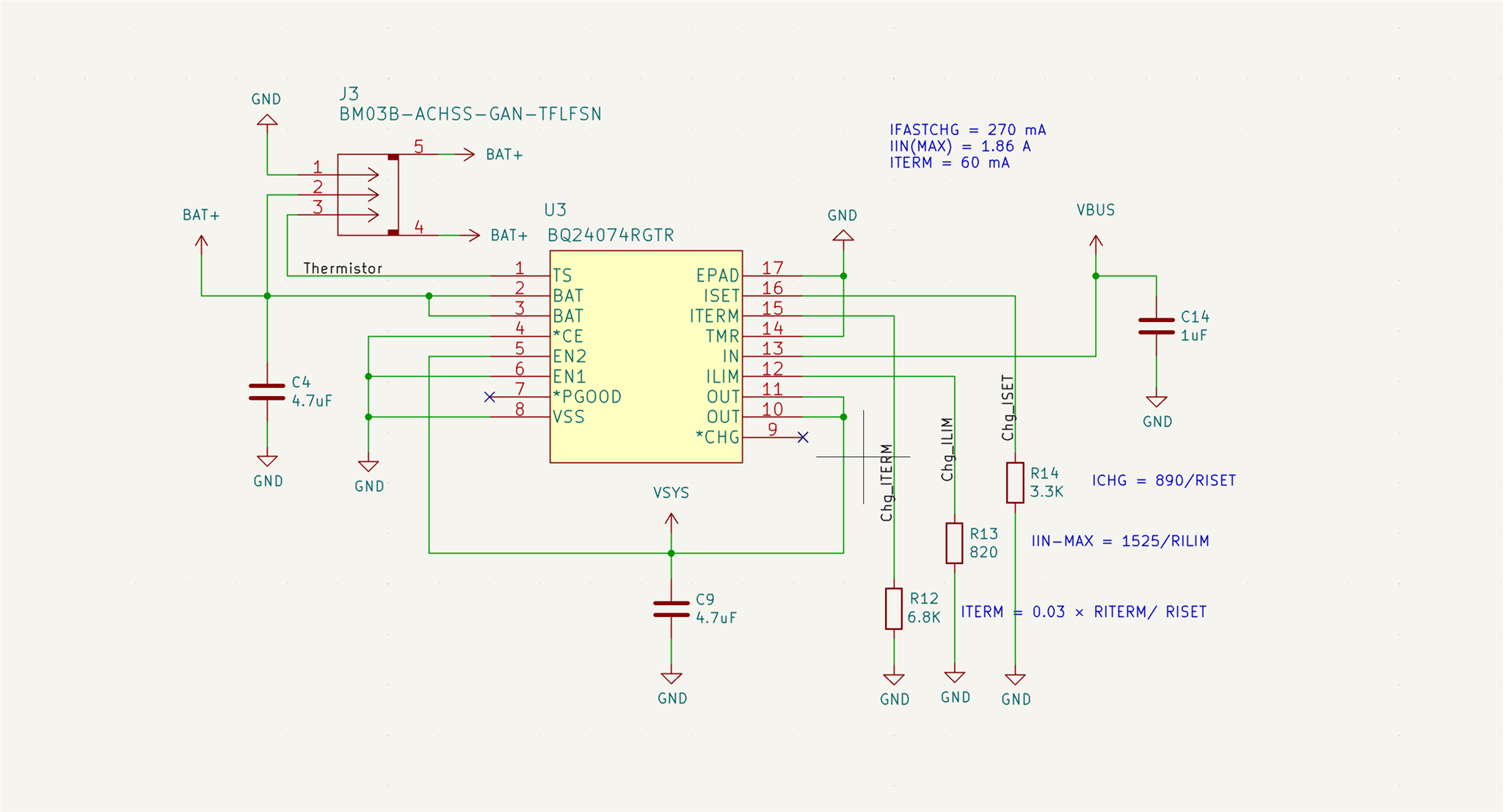
When my BQ24074 working on pre-charge mode, BAT pin(2,3) voltage is only 1.64V. I tried to remove the battery, the floating BAT pin(2,3) voltage is still 1.64V. Is this normal? Attached is my circuit diagram, please help to check if there is any problem with my circuit.
Thank you.
TK
