Part Number: TPS62442-Q1
你好
我们基于客户的电路设计做了环路分析,结果如下,在频率范围(1kHz-7kHz)内,幅频曲线(红色曲线)为负。
这个现象是什么原因导致的?对环路稳定性有影响吗?


This thread has been locked.
If you have a related question, please click the "Ask a related question" button in the top right corner. The newly created question will be automatically linked to this question.
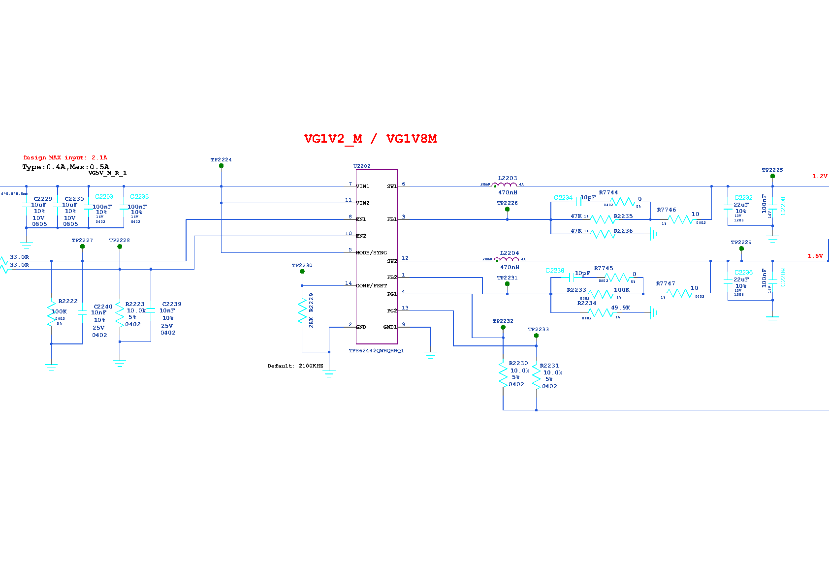
Part Number: TPS62442-Q1
你好
我们基于客户的电路设计做了环路分析,结果如下,在频率范围(1kHz-7kHz)内,幅频曲线(红色曲线)为负。
这个现象是什么原因导致的?对环路稳定性有影响吗?


Hi
建议你先借助芯片官网的在线仿真webench来确认电路是否准确: https://www.ti.com.cn/product/cn/TPS62442-Q1
如果电路没有问题,再按照datasheet确认layuot, 见datasheet 第25、26页。
从上面描述看,有可能comp脚配置不合适。