This thread has been locked.

If you have a related question, please click the "Ask a related question" button in the top right corner. The newly created question will be automatically linked to this question.

谈谈lm25116的CS与CSG电流采样问题

Other Parts Discussed in Thread: LM25116

            看到一个帖子,楼主使用LM25116这颗控制IC设计的电路,但是对于LM25116的CS PIN和CSG PIN的电流采样原理不是很了解,询问其功能,帖子的主要问题是:我现在正在使用LM25116这颗控制IC,目前有一个问题还不是太明白,就是CS PIN与CSG PIN到底有何区别,我看引脚功能说明,好像是说一个是检测下MOS的Rdson,一个是检测检测下MOS的sense电阻,我英文不是太好,不是很清楚,请问是这样吗?帖子链接:

http://www.deyisupport.com/question_answer/analog/power_management/f/24/t/73847.aspx

                TI FAE:,解答了楼主的问题,并且分享了一些关于电流采样方面的知识。通过TI 技术人员对这个电流采样问题的解答,我们可以从中学习到LM25116这款芯片的具体应用,看看其是如何实现电流采样的。如下图所示是LM25116的封装结构图:

             从上面LM25116的封装结构图,我们注意你两个电流采样脚,13PIN:CSG,12PIN:CS,按照LM25116的规格书的描述,我们知道,这两个PIN是LM25116内部的电流误差放大器的输入端,分别接在电流采样电阻的两端,如下图所示是LM25116的内部结构图:

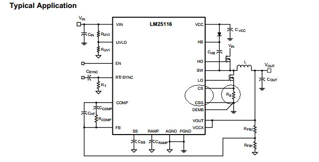
            了解了LM25116的电流采样内部的结构图,我们一起去看看LM25116的典型应用线路,看看LM25116具体是如何实现电流采样的,以及我们在设计的时候应该注意哪些问题。如下图所示为LM25116的典型应用电路:

              从上图LM25116的典型应用电路,我们可以了解到,LM25116实际上是一款BUCK型的同步降压控制器,但是其输入电压范围比较广,可以满足我们大部分的设计需求。了解BUCK的话,我们就应该知道,在BUCK的下管导通的导通的时候,流过Rs的电流,就和输出功率电感的电流完全一样,如果我们通过限制流过Rs的上面的电流的大小,那么就可以限制负载的电流大小了。这个也是LM25116实现电流采样的原因所在。

            楼主提到LM25116的电流采样,为什么要用到两个脚即:CS和CSG,这里需要提到一个噪声干扰的问题,CS和CSG是电流采样放大器的差动输入端,CSG接低电位,通常是GND,CS是高电位,可以接采样电阻的高电压端。CSG就是电流检测电阻接地,它与CS电压差就是sense电阻压降,但要注意,sense电阻取样点要尽量取检测电阻两端,否则过流检测会不准。其限流值的计算公式如下图所示:

                   上图中的Vcsth其实就是限流的门限值,其具体的取值其实在LM25116的规格书中也有相应的介绍的,而且还有具体的例子,可以供我们设计的时候,去参考以及学习之用,如下图所示:

             应用的例子如下:

           另外我们在PCB布局的时候,需要注意CS和CSG这两个脚的走线,必须是开尔文方式,这个也是为什么会有两个脚去采样的原因所在。在这里和大家谈谈开尔文连接的好处。

             开尔文连接是一种用于模拟信号远传的连接方法。其特点是不在输出端直接连接反馈到反相端,而从负载端将反馈接到放大器的反相端的一种连接方法,其目的是减小线路电阻引起的误差。说得简单点,就是取样点的选取要合适。因为取样电路的电流往往可以小到忽略不计,因而在线路上的压降也就为0,如果把取样点设置在负载端,取样的电压就是负载上真实的电压。而如果在驱动端取样,则由于导线的电阻,在导线上有压降,这样取样的电压就不是实际负载的电压。连接说白了就是大小电流的电路分开。

          使用开尔文连接,可以最大限度的降低噪声的干扰,提高电流采样的精度,推荐的采样电路如下所示:

         以上就是lm25116的CS与CSG电流采样的一点感受,与大家一起分享一下。

  • 如果我们想采用rdson采样电流的话,CS也可以接下管的漏极。CSG接在下管的源极。但是需要注意的是MOSFET的RDSON在高低温,以及不同的电流的条件下,变化可能会比大,导致电流采样不太准确。在设计的时候必须充分考虑。