This thread has been locked.

If you have a related question, please click the "Ask a related question" button in the top right corner. The newly created question will be automatically linked to this question.

LM5035 VCC供电问题

Other Parts Discussed in Thread: LM5035

               楼主 zhengjun qian 使用LM5035的主要问题如下所示:LM5035,从芯片VIN端输入28V,从VCC端输入12V电压,但VCC输入电流有200MA。好像是内部稳压器并没有关闭造成的。VCC端怎么不能从外部供电?不用外部辅助电源,只有内部稳压器芯片发热,一会就过热保护了。为什么会出现这种情况?将VIN端电压去点,辅助电源直接从VCC供电,可以工作,但输入电流仍很大。此时变压器已经脱开,是否可以判定芯片有问题(换了三片现象一样)?是芯片的问题,还是我买的是水货,根本不能正常工作?
帖子链接:http://www.deyisupport.com/question_answer/analog/power_management/f/24/t/7914.aspx

               TI FAE: Stone Zeng,George Luo1 解答了楼主的疑问。并且指出了使用LM5035在具体的电路设计中需要注意的问题。从TI技术人员的加大中,我们可以进一步的去了解使用LM5035。下面我们就一起去看看LM5035是如何实现电路设计的。如下图所示,是LM5035的封装结构图:

                如上图所示,是LM5035的HTSSOP-20EP封装,而且是温度加强版的哦。看下面的大面积的热焊盘,对于LM5035的散热是有很大的好处的。下面需要介绍一下LM5035的几个引脚功能,这个也是楼主怀疑有问题的地方,首先说说VIN,这个是芯片的输入电压脚,以及内部稳压电压脚VCC.对于其输入电压的范围,可以参考下图:

                从上图我们可以看到LM5035的输入电压范围是最高可以达到105V,而VCC的内部供电电压脚的电压最高可以达到15V,不过这里需要说明一下的是,VCC的内部电压稳定的是7.6V,如下图所示:


            关于这个VCC电压,其实我们可以采用外供的方式提供这个电压。也就是说, LM5035支持辅助电源给Vcc供电,当外部电压大于8.3V,内部的高压启动LDO 关闭。这个时候,LM5035的耗电会非常的少。

           还有一个PIN脚需要注意的就是19 PIN:REF了,这个PIN脚是LM5035的输出参考基准电压。我们可以使用这个PIN脚的输出电压用来做一些基准的设置。但是使用的时候,必须注意,负载电流不能够太大。最大不能超过20mA,最好靠近PIN脚的地方增加一个0.1uF去耦电容,如下图所示:

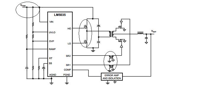
                知道了LM5035以上各个PIN脚的功能,我们可以再看看LM5035的典型应用电路,如下图所示:

           从上图LM5035的典型应用电路,我们可以看到,其实LM5035是一款很典型的半桥同步型控制器,最高的输入电压如前面所述,可以到105V,不过实际使用的时候最好留有一定的余量。LM5035的驱动能力可以达到2A哦,基本可以驱动所有的半桥拓扑,LM5035而且是典型的电压型的控制器。对于其保护功能还是比较全面的。
          以上就是个人对于LM5035的一点学习体会,想要用LM5035设计一个好的电路,就必须充分的了解它的各个细节参数。设计起来才能事半功倍。