1.输出电压范围,输出电压和电流大小
Vin = 4.0V, Vout=5.0V, Iout=1A
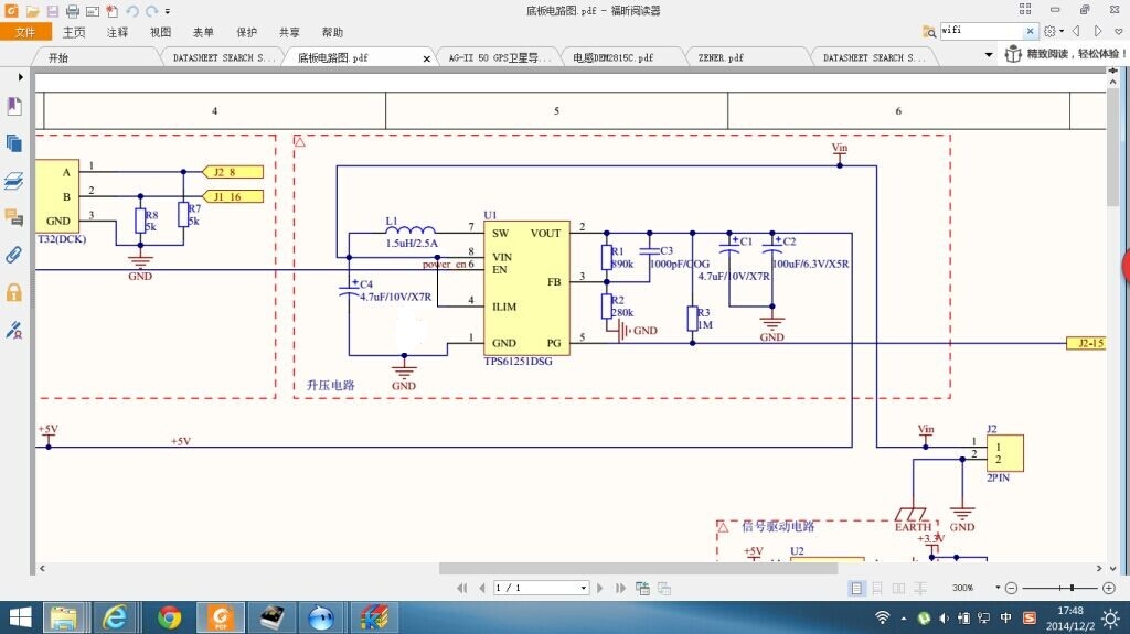
2.提供原理图
按照规格书上描述,把Pin4 ILIM接到Vin实现最大输入,输出电流。
实际电路测试结果:
测试条件:使用直流稳压电源电源 4V输出,接5.1R,5W水泥电阻做负载。
测试结果:Vin测试电压只有3.4V,Vout 3.2V,Iout <500mA
为了排除线损因素,调解电源电压,提高Vin到4.3V,Vout=5.1V, Iout约为600mA。
规格书上有输出电压和输出电流是可以达到Iout=1A输出电流。
问题:使用上我犯了什么错误?

