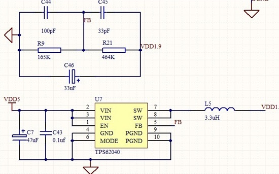
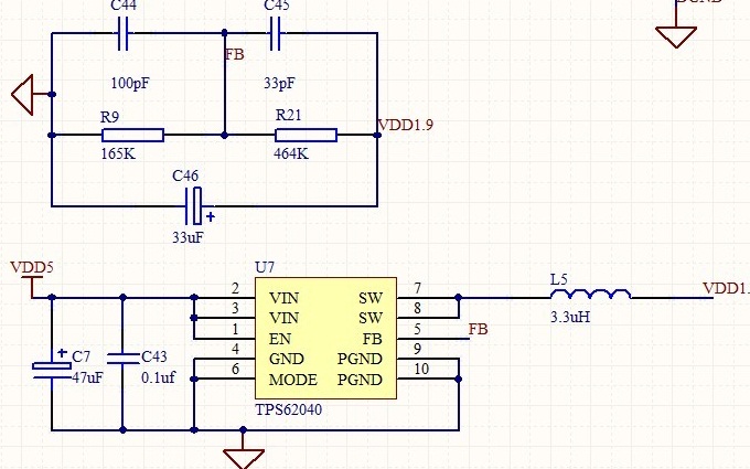
楼主 kun he1 想使用TPS62040设计一款降压的电源,但是对其功能以及如何使用不太明白,导致焊接后无输出,故发帖求助:利用TPS62040设计产生1.9v的电源,焊好后测试输出的电压为0v,附件里面是设计的原理图。求指导。
帖子链接如下所示:http://www.deyisupport.com/question_answer/analog/power_management/f/24/t/48708.aspx
对于楼主的这个问题,TI FAE:Johnsin Tao 给出了解答: 首先检查一下时候焊接良好,电路没有大的问题,只是输入输出电容建议是至少10uF~22uF的低ESR陶瓷电容(可以依据datasheet参考电路的22uF) 其次测试是建议用轻载开始,特别是在你芯片底部PowerPad焊接不好的时候,这个是用来散热的,散热不好影响带载能力。
TI FAE:Jim Chen的回答也是完全一样的,如下图所示:

那么 TPS62040究竟是一款什么样子的芯片呢?我们改如何正确的使用TPS62040来设计LED电源呢。这些都是我们在设计中需要学习的问题,下面我们就一起去学习一下TPS62040这款芯片的详细功能,如下图所示,是TPS62040的封装结构图:
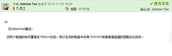
关于TPS62040的封装,其实就是很简单的DGQ 10PIN的结构,整体的设计非常简单,其芯片底部确实有着巨大的散热焊盘,楼主在更换芯片,重新焊接后,输出正常了,不过楼主还有另外的一个疑问:换了片子之后输出电压啦,之前的芯片是坏。还需要询问下,对于我的原理图中r21和r9选用33k、13k和160k、66k这两组都能够输出接近1.9v(所需要的)的电压,不知道这两组参数有什么区别。
对于楼主的这个问题,IT的技术人员也给出了详细的解答:这两个电阻的和尽量接近1Mohm比较。所以在你的电路中采用160k/66k或者更高阻值的搭配会比较好。规格书中对这个其实有着详细的说明,如下图所示:
下面我们来看看TPS62040的的输入输出参数,如下图所示:

如上图所示,我们可以看到TPS62040的输入电压范围是从2.5V到6V,输出最大电流为2A,输出电压范围从0.7V到6V,典型的控制拓扑结构就是BUCK,也就是说,TPS62040是可以实现降压设计的。这个对我们的设计就简单多了。
下面我们再看看TPS62040的典型的应用电路图,如下所示:
在这里,我们需要重点关注一下芯片的FB PIN,这个地方的参数设置尤为重要,如下图所示:
从上面的表格可以看出来,FB脚就是TPS62040的反馈功能脚,其是输出电压设置的关键所在,我们看看FB的分压值,以及输出电压时如何计算的,如下图所示的:
在设计的时候,我们还要注意输入输出的电容的选择,如下图所示:
也可以直接使用TI推荐的电容,如下图所示:
最后就是电感的设计问题了,可以参考下面的公式:
最后需要注意的就是PCB的布局了,功率回路可以参考下面的电路简化图,如下图所示:
以上就是关于TPS62040无输出问题的分析,并且还学习了几点关于TPS62040设计需要注意的问题,与大家分享一下。








