Other Parts Discussed in Thread: TPS7A3401, TPS84259, TPS5430, TPS5410, TPS5431
帖子题目:您好,能帮忙推荐负电源芯片吗
具体问题:社区会员zhang weiming在2013年7月18日,在电源管理版块针对设计中存在的疑问,向社区专家提出疑问,我们现在做AD采样,需要负电压,能不能帮我们各推荐两款负电压芯片,包括开关负电压芯片和线性负电压芯片,这两款的输入为-24至-10V,输出为-15V至-5V,麻烦了,谢谢!

帖子链接:
http://www.deyisupport.com/question_answer/analog/power_management/f/24/t/25613.aspx
积极参与的TI FAE: Johnsin Tao and Kevin Chen1 and Jerry Chen
专家Kevin Chen1
专家 Jerry Chen

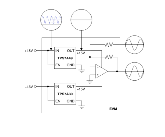
从这个案子中我学到的东西:从这个案子中我根据相关的芯片,在TI的官方网站上找到了相关的资料,在这里(www.ti.com.cn/.../TPS7A3001),我找到了相关的User's guide,通过自己的研究发现德州仪器 (TI) TPS7A3001是一款非常优秀的电源管理芯片,在具体应用中,

Q:做AD采样,需要负电压,能不能帮我们各推荐两款负电压芯片,包括开关负电压芯片和线性负电压芯片,这两款的输入为-24至-10V,输出为-15V至-5V
A: LDO可以选择TPS7A3001: www.ti.com.cn/.../tps7a3001, -20V以内选择TPS7A3401:www.ti.com.cn/.../tps7a3401
板上有没有正电压电源?如果有可以用tps84259,或者根据www.ti.com.cn/.../slva317b.pdf 做出正压转负压开关电源。如果需要低纹波,请在后面接负压LDO.

板子上有正电压,可以用TPS5430: www.ti.com.cn/.../tps5430 这颗芯片含内部补偿,可以做成输出电压可调。
较小的输出电流,可以用TPS5430系列的1A输出版本TPS5410, 如果对Nosie, 纹波要求非常高,可以再加高PSRR的LDO.










