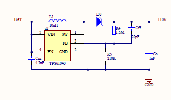
这个电路输出是10V吗?为什么我测得输出电压为-0.8V。
This thread has been locked.
If you have a related question, please click the "Ask a related question" button in the top right corner. The newly created question will be automatically linked to this question.
Hi
就算芯片不工作,输出电压应该是Vin-Vf(二极管压降)
看一下你的输出电容是否焊接短路? 注意一下你的输入电容尽量靠近电感输入,这个layout尽量紧凑一点。