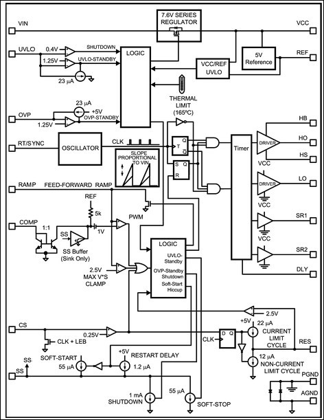
1.问题描述:zhengjun qian提出问题:LM5035,从芯片VIN端输入28V,从VCC端输入12V电压,但VCC输入电流有200MA。好像是内部稳压器并没有关闭造成的。VCC端怎么不能从外部供电?不用外部辅助电源,只有内部稳压器芯片发热,一会就过热保护了。为什么会出现这种情况?
2.原文链接:http://www.deyisupport.com/question_answer/analog/power_management/f/24/t/7914.aspx
3.解答问题的TI FAE:Stone Zeng
4.个人的收获:
看了这个芯片,之前也没有接触过。
如果是设计余量留的不够,导致了此发热。
那可以将输入电压抬高到正常范围内,观察是否还是有发热。
有时候设计参数不当,也可能引起了较大的发热.

