在这个帖子中作者的疑问为:2节1.5V碱性电池供电,经过TPS61097-3.3升压后给MCU和CC2500供电,CC2500和MCU整体消耗电流25MA。带上负载升压不起来,原因为何?
帖子的链接为:http://www.deyisupport.com/question_answer/analog/power_management/f/24/t/51109.aspx
解答问题的TI FAE为: Max Han、 Scott Sun
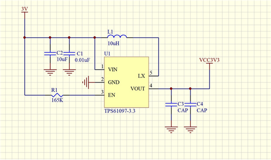
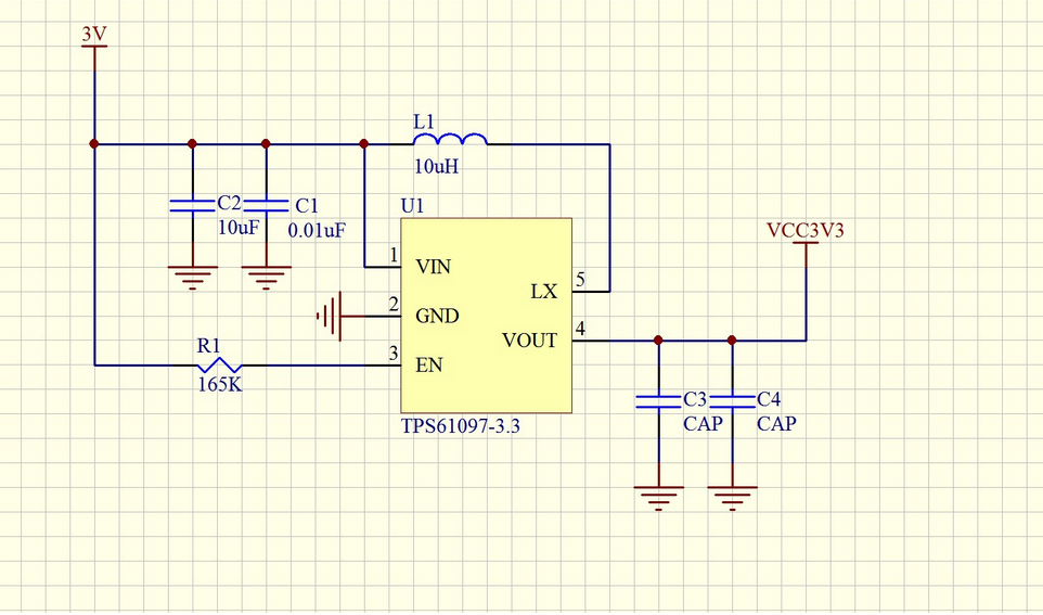
在这个帖子中作者的设计原理图如下:
电感是用国产的,C1,C3 胆电容。
TPS61097提供了产品动力由单个细胞,两节或三节碱性电池,镍镉电池,镍氢电池或,或单节锂离子或锂聚合物电池供电的解决方案。它们也可以在燃料电池或太阳能电池供电的设备,其中的处理低输入电压的能力是必不可少的使用。可能的输出电流依赖于输入 - 输出电压比。该设备提供输出电流高达100 mA的3.3 V的输出,同时使用单节锂离子或锂聚合物电池。升压转换器是基于使用同步整流,以获得最大效率的电流模式控制器。的最大平均输入电流限制为350mAh的值。该输出电压可以通过一个外部电阻分压器进行编程,或者在内部固定在芯片上。该转换器可以被禁用,以减少电池消耗。在关断期间,电池被连接到负载,以使负载关键功能的备用电池。
其典型应用电路如下:
绝对最大额定值图表如下:
在这个帖子中TI FAE的解答为:
请你全部换成陶瓷电容,ESR小,输出纹波小
再就是输出电容的设计,datasheet中有明确说明
你在上图中没有给出输出电容的值,所以没法判断你设计的合理性
在TI FAE的帮助下,作者解决了自己的疑惑
其效率曲线图如下:
当其输入电压不同,其效率变化曲线可以大致知道其效率变化的方向





