This thread has been locked.

If you have a related question, please click the "Ask a related question" button in the top right corner. The newly created question will be automatically linked to this question.

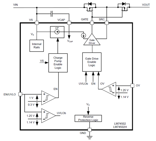
LM74502: LM74502开通状态时,是否可以防止输出倒灌进输入

Part Number: LM74502

LM74502主要是作为一款开关使用,关断状态时可以防止输出灌向输入;开通状态时,芯片没有检测输入输出电压差的机制,无法防止输出倒灌到输入。

这种理解是否正确,为什么?谢谢!