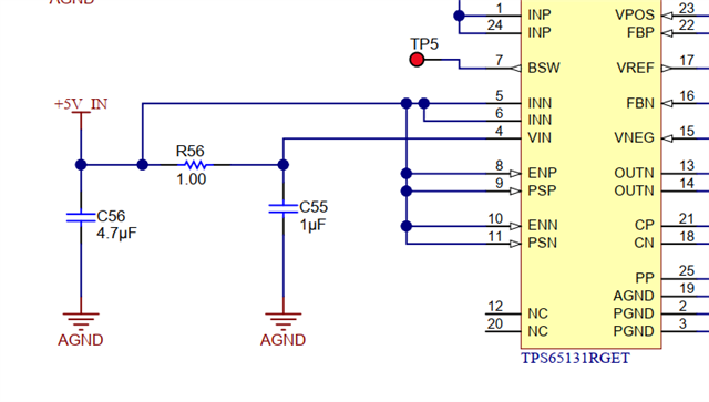
参考了TIDA-00834E2以及TIDA-01555E1中TPS65131的应用,发现其与数据手册中的电路图不太一致,参考应用中,TPS65131的VIN引脚与ENP\PSP\ENN\PSN引脚间有一电阻,而数据手册中的应用电路图中VIN引脚与ENP\PSP\ENN\PSN直接相连,而电阻放在INN与VIN\ENP\PSP\ENN\PSN之间,所以请问到底应该参考哪个电
路呢?
This thread has been locked.
If you have a related question, please click the "Ask a related question" button in the top right corner. The newly created question will be automatically linked to this question.
Hi
你指的是R7, 这个是优化芯片供电的noise,是可选项。
所以两个电路都是没有问题的。