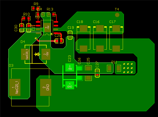
输入24V,输出-16V@2A,开关频率800k 能否帮忙审查一下layout和原理设计是否正确,如图:
This thread has been locked.
If you have a related question, please click the "Ask a related question" button in the top right corner. The newly created question will be automatically linked to this question.
Hi
电路主要确认一下补偿电路,其他没有什么问题,你可以通过测试来确认。
layout主要注意功率回路尽量小,建议你严格参考datasheet。(你提供的layout主要要注意一下功率回路)