This thread has been locked.

If you have a related question, please click the "Ask a related question" button in the top right corner. The newly created question will be automatically linked to this question.

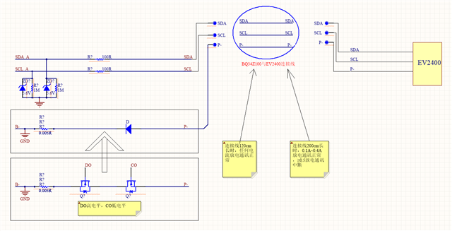
BQ34Z100-G1: (-20℃~-5℃)低温0.8A~1.5A放电时,BQ34Z100无法与EV2400通讯

Part Number: BQ34Z100-G1
Other Parts Discussed in Thread: BQ34Z100, EV2400

/resized-image/__size/1818x960/__key/communityserver-discussions-components-files/24/pastedimage1699886692520v3.png

(-20℃~-5℃)低温0.8A~1.5A放电时,BQ34Z100无法与EV2400通讯,0.01A~0.5A放电可以通讯,1.6A以上电流放电也可以通讯

我详细的描述一下,首先保护IC(cw1274)的温度保护设置:充电保护 低温 0℃ ,高温45℃。放电保护 低温-20℃,高温70℃。根据上面所说,整个电路已经进入了低温充电保护状态,0.1~0.5A放电时,CO是低电平,DO是高电平,P-到B-相当于隔了一个二极管, 此时是可以通讯的,当电流到达0.8A~1.5A时,通讯突然中断,只有把电流调到0.1A~0.5A,或者1.6A以上,通讯才能恢复。保护IC(CW1274)的放电判断:CS检测电压>2.5mV.也就是说1.6A放电时(1.6*1.6667=2.6667mV),co输出高电平,P-到B-就不存在二极管了,通讯自然就恢复了

总结:①0.1~0.5A放电,DO高电平,CO低电平。通讯正常

           ②0.8~1.5A放电,DO高电平,CO低电平,不能通讯

           ③≥1.6A放电,DO高电平,CO高电平,通讯正常

第二种情况非常不理解,在高温充电保护时,也是DO高电平,CO低电平,任意大小电流放电都可以通讯,不存在这种情况。