
这个是12v 降压到 3.3v电路,实测暂时没发现问题,老师帮忙看一下是否需要完善。

这个是12v 降压到 5v电路,实测暂时没发现问题,老师帮忙看一下是否需要完善。

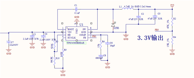
这个是48v 降压到 3.3v电路, 实测暂时没发现问题,老师帮忙看一下是否需要完善。
This thread has been locked.
If you have a related question, please click the "Ask a related question" button in the top right corner. The newly created question will be automatically linked to this question.
Hi
电路没有问题,或者你可以借助芯片官网的在线仿真确认电路也是可以的,见官网: www.ti.com.cn/.../TPS563201