TI 专家:
你们好!
TPS2062 限流是1A. 现在我用在AC220V--DC 5V,充电器上面, 我想输出的是5V,1A. 最多电流只能是1A 输出。 为什么我现在接2.5 欧姆的电阻负载, 从TPS2062 输出的电流是2A. 为什么不是持续输出电流1A 了?
This thread has been locked.
If you have a related question, please click the "Ask a related question" button in the top right corner. The newly created question will be automatically linked to this question.
TI专家:
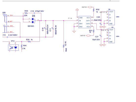
没有换新的IC,这个原理图没问题吧?OC 输出脚上拉接VCC.
我接2.5 欧姆电阻的时候,电压变化比较大,由 5.0V 变为 4.5V, 2A. 就接负载这个支路的电压下降了。其他支路电压还是 5V.
你好,现在的现象是属于第三种过流方式,电流逐渐增加,电流门限在2.2A左右,到达门限后会限制在1A,谢谢。
TI 专家:
你好!
我使用TPS2062 是没有控制先后功能的。EN 脚都是同一时间上电接地 使能的。
现在我的充电器有4个 PORT 输出。 输出电流分别是 MAX1.5A ,MAX 1.5A. MAx1A. MAX 1A.
我需要使用 什么限流 IC 才能做到这个参数了。 比如 MAX1.5A , 我接2A 负载的时候,最大实际持续输出电流为1.5A.
又 比如 MAX1A , 我接2A,1.5A 负载的时候,最大实际持续输出电流为1A.
TPS2553 可以做到这些参数吗? 我看它的最大负载电流 MAX 1.5A
那 MAX 1A .我应该使用什么 IC 了。 是不是使用 TPS2553 可以调节限流,做到以上参数要求。
请指教。
谢谢!
TI 专家:
新年好!
帮忙回复一下问题。
我使用TPS2062 是没有控制先后功能的。EN 脚都是同一时间上电接地 使能的。
现在我的充电器有4个 PORT 输出。 输出电流分别是 MAX1.5A ,MAX 1.5A. MAx1A. MAX 1A.
我需要使用 什么限流 IC 才能做到这个参数了。 比�� MAX1.5A , 我接2A 负载的时候,最大实际持续输出电流为1.5A.
又 比如 MAX1A , 我接2A,1.5A 负载的时候,最大实际持续输出电流为1A.
TPS2553 可以做到这些参数吗? 我看它的最大负载电流 MAX 1.5A
那 MAX 1A .我应该使用什么 IC 了。 是不是使用 TPS2553 可以调节限流,做到以上参数要求。
请指教。
Mark Wang1 :
你好!
请教一下,用这个TPS2560 . 限流可以调节是吧。
比如我调节 限流电流=1A, OUT1 最大输出电流为1A, 负载接 2.5欧姆 。 5V/2.5=2A. 这个时候OUT1 持续输出电流是1A 还是2A.?
按道理来说应该 持续输出电流1A. 不可能关掉输出吧。因为充电负载 有2A的 ,1.5A 的。 不可能 接了2A的负载就不能充电了吧?