各位工程师,你们好!
我用WEBECH设计一个输入在6.4V到8.4V之间,输出为-12V的电源是,WEBECH只出来了一个LM25088,我查了一下LM25088是一款宽输入电压非同步降压控制器。这样真的是对的吗?
谢谢各位解答!
This thread has been locked.
If you have a related question, please click the "Ask a related question" button in the top right corner. The newly created question will be automatically linked to this question.
Hi
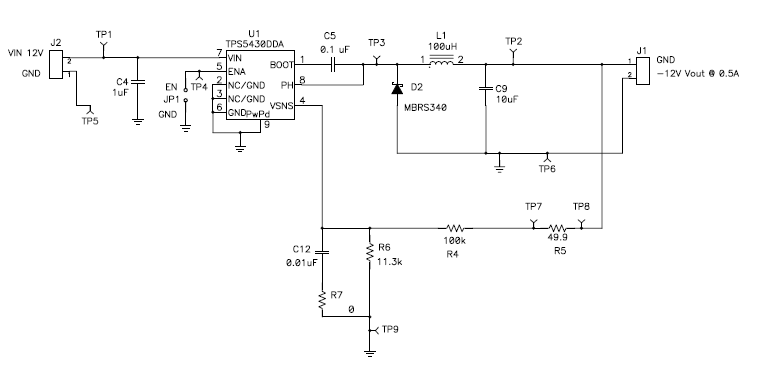
可以实现的芯片非常多,例如TPS5410/20/30系列,TPS54040/140/240/系列,TPS54060/160/260等等:
见:http://www.ti.com.cn/cn/lit/an/slva317b/slva317b.pdf
具体看你电流多大,然后选择合适的版本。
HI
降压芯片都可以这样设计成为负电压输出,上述芯片TI都有提供专门的文档,以及方案,具体可以在其芯片网站上找一下。
谢谢您的解答!TPS5410/20/30这些数据手册中没有正转负的应用啊?
Hi
TPS5410/20/30的负电压输出的相关设计文档见如下:
http://www.ti.com.cn/general/cn/docs/lit/getliterature.tsp?baseLiteratureNumber=slva257&fileType=pdf