This thread has been locked.

If you have a related question, please click the "Ask a related question" button in the top right corner. The newly created question will be automatically linked to this question.

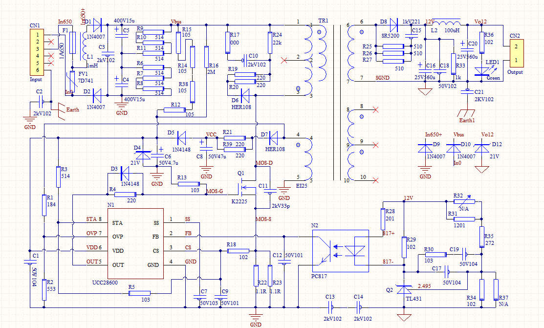
UCC28600反激的问题求助



我用UCC28600做了一款反激电源,参数如下:

1 输入300~700DC

2 输出12VDC 2A

3.变压器TR参数

磁芯:EI25

匝比:Pri  :  Bis  :   Sec=120:15:12

感量:1.5mH

 

上电后的情况是:电压无输出。

检测UCC28600各脚信号,总结如下:

1. SS脚:到达1V后下降到0,应该是保护了

5.OVP脚:脉冲,应该是MOS开通后的感应波形

6.VDD脚:电压摆动,VDD线性地从8V升到13V后又下降到8V,

7.OUT脚:在SS脚到1V后输出一个脉冲,只有一个

8.GND脚:正常接地。

 

现象是低压上电(70V)空载时,输出稳定,SS维持在1V

高压上电MOS管只开一下就截止了,观察是SS脚保护到0V了,SS没有外接保护,这个时候VDD就8-13V震荡

那么SS脚的保护信号是哪里引起的?如果是OVP,我的阻值也是按照推荐算法算出来的啊