This thread has been locked.

If you have a related question, please click the "Ask a related question" button in the top right corner. The newly created question will be automatically linked to this question.

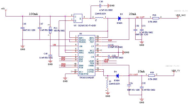
关于TPS65131

Other Parts Discussed in Thread: TPS65131

使用了TPS65131,输出14.2V/20mA,和-7V/10mA。
测试-7V的波形,流过二极管D4的电流有一段时间很大,高达600mA。
我这边初步分析下来,是轻载导致的振荡。
然而,尚有以下以为,请帮忙解答:
1、这个振荡是由哪些器件参与导致的?如何减小甚至消除?
2、PWM波形为何在ton时段有跌落?
3、这么高的振荡电流是流过二极管的实际电流吗?
   换句话说,如果是,那么需要选600mA以上通流能力的二极管;不是,只需要选100mA以上的二极管。这对二极管的选型产生影响。目前我们产品小,容不下大体积的二极管。