Other Parts Discussed in Thread: UCC28600, TL431
输入是70~600DC ,输出设定是是12V,带载能力是15W
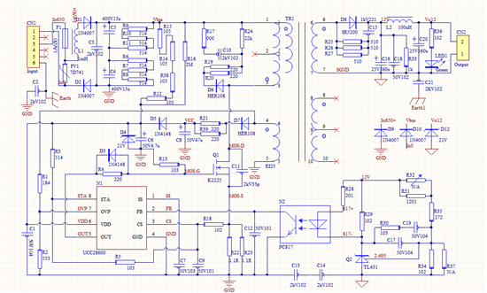
拓扑是UCC28600 flyback+TL431和光耦的反馈
目前的一个问题是在70V时电源启动正常,空载稳定输出12V(这是不是说431反馈这路正常工作的?)
但是输入电压上升到100V时就起不来了,
由于OVP引脚的电阻分压值我在很大范围内都调整过,也参考过很多设计库的数值,应该没什么问题
而且保护时的bis电压远远不到预设的值,我认为是CS脚保护
但是不知道问题出在哪里
原题图和保护时引脚波形如下:
Rovp1=1/Lovp-line-th * (NB*Vbuck ov/NP)=1/0.45mA * 15*650/120=180K
Rovp2= 3.75/[15/12(12+0.7)-3.75]*Rovp1 =55K 取51K
为了确认不是ovp的问题 阻值浮动50%左右 我都调整过
约180VDC启动时波形:
粉红色是从电解母线取电的电解波形,是个8~13V不停震荡的锯齿波
蓝色是SS脚的电压波形。斜率上升并突然停止;
黄色是VDS的波形,每次启动都是震荡几下的,当电压在300V启动时,基本上DS开关一下就保护(SS拉低)了
电感的参数如下:
磁芯:EI25
匝比:Pri : Bis : Sec=120:15:12
感量:1.5mH
------------------------------------------------------------------------
研究了很长时间,也不知道为什么是这样。求指点,感激不尽。



