Other Parts Discussed in Thread: TPS65140
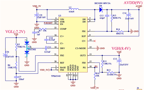
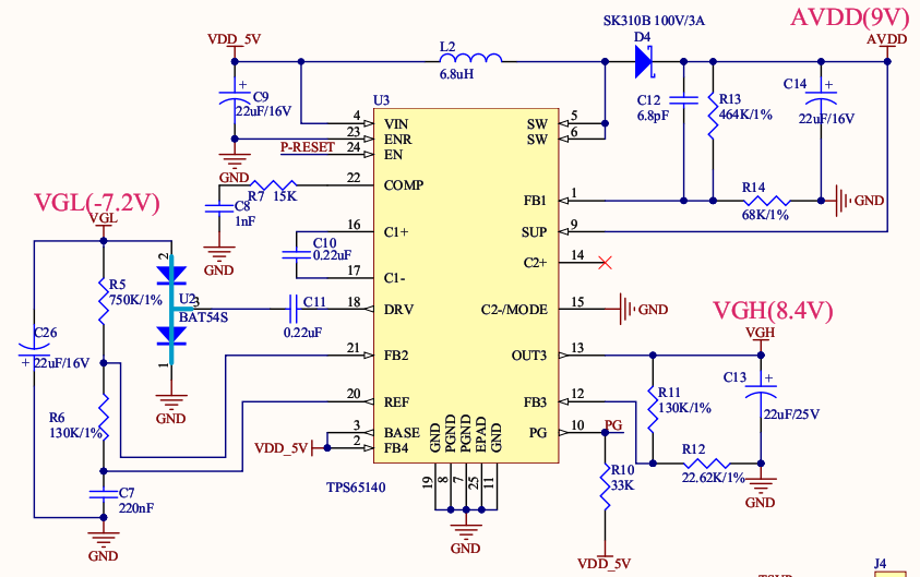
用TPS65140给液晶屏供电,但是负电源一直是-7左右上下波动(0,5V左右),导致屏幕闪烁!这是什么原因啊?项目很急,求指点!
This thread has been locked.
If you have a related question, please click the "Ask a related question" button in the top right corner. The newly created question will be automatically linked to this question.
Other Parts Discussed in Thread: TPS65140
用TPS65140给液晶屏供电,但是负电源一直是-7左右上下波动(0,5V左右),导致屏幕闪烁!这是什么原因啊?项目很急,求指点!