This thread has been locked.

If you have a related question, please click the "Ask a related question" button in the top right corner. The newly created question will be automatically linked to this question.

求助:TPS5450带舵机时,输出电压波纹很大

Expert 1550 points


在舵机转动的时候电压波纹变化很大:

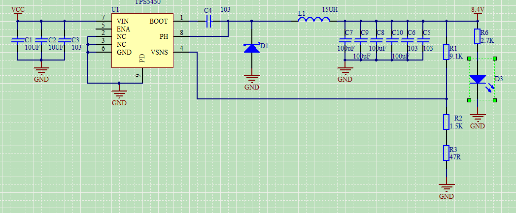
原理图:


这是输出5V的时候的波纹带动舵机的波纹

这是输出8.4V时带动舵机的波纹

从波形上看出,在输出8.4V时带动舵机时的波纹明显比5V时的大很多。5V时尖峰电压在5.5V左右,相差0.5V左右,但是输出8.4V时尖峰电压在9.4V左右,相差1V左右,这是什么原因呢?是芯片本来就是这样还是什么原因?请各位大神指点一下,谢谢。