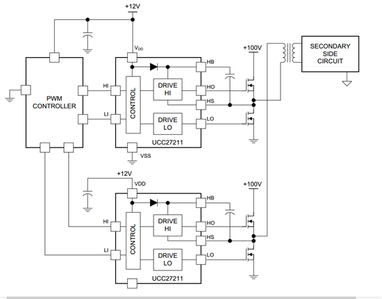
这个是UCC27211做逆变电源的典型应用图,想问一下如果这里如果HS端和MOS管的源端断开的话电路还能正常工作吗?有什么影响?因为我看到有人做这个的时候是没有按典型应用图把HS和MOS管源端连接,而是把它们断开的。谢谢!
This thread has been locked.
If you have a related question, please click the "Ask a related question" button in the top right corner. The newly created question will be automatically linked to this question.
楼主,HS和MOSFET的源极是不能断开的,因为HO和HS一起分别接到高侧MOSFET的门极和源极,才能让高侧MOSFET完全导通,其次,BOOT电容需要通过低侧MOSFET充电,所以使用这种驱动时,需要注意不能让低侧MOSFET一直处于长关的状态。