如题,我用UCC27211驱动MOS管做全桥逆变电路,SPWM波经过滤波后的输出如下图,虽然有正弦波的样子,但是波峰有很明显的失真。
本来我觉得可能是自举电容的选值不好,原来的电路使用的自举电容是104的瓷片电容,于是我换了105,然后波形如下:
虽然比原来好了一些,但波峰依然存在畸变。
想请教一下社区里的Ti员工和各路高手如何解决这样的问题?谢谢!
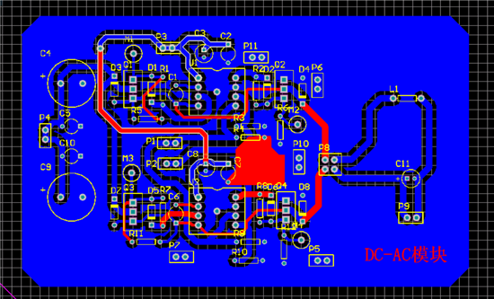
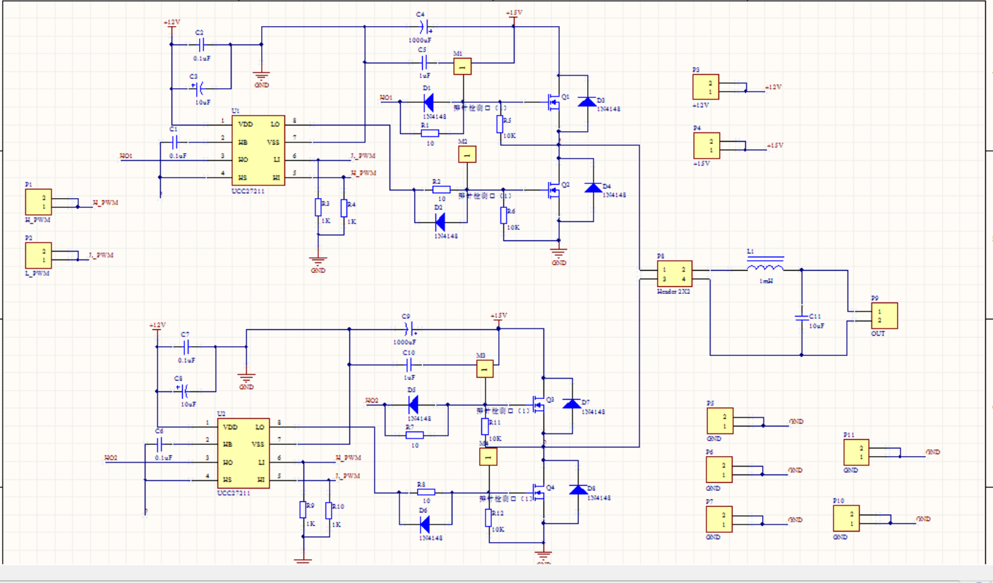
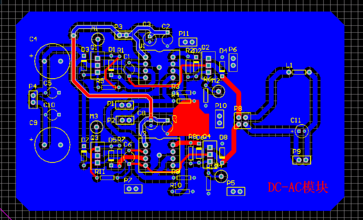
原理图和PCB图在下面有(PCB图中蓝色部分都是GND)。补充一些其他细节:
(1)用示波器测MOS管的源端输出,发现每个MOS管的源极输出波形的升降边沿都有很高的毛刺电压;
(2)关于布线,我尽量都按照UCC27211的datasheet要求来做了,但觉得有些要求很难同时满足;
(3)用示波器测芯片的LO脚和HO脚的波形,发现它们不对称,HO脚波形的电压比LO脚的波形要高挺多,而且LO的毛刺更小一些;
(4)SPWM波由FPGA产生,设置了3us的死区时间,示波器实测无误。
望各路高手出手相助!调试了好久了,谢谢!