This thread has been locked.

If you have a related question, please click the "Ask a related question" button in the top right corner. The newly created question will be automatically linked to this question.

TPS61040的问题

Other Parts Discussed in Thread: TPS61040

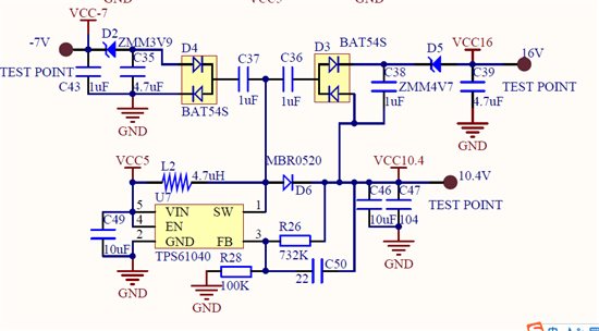
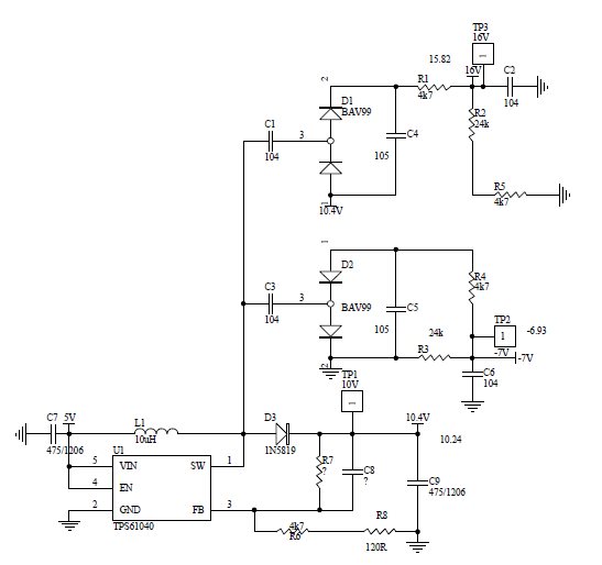
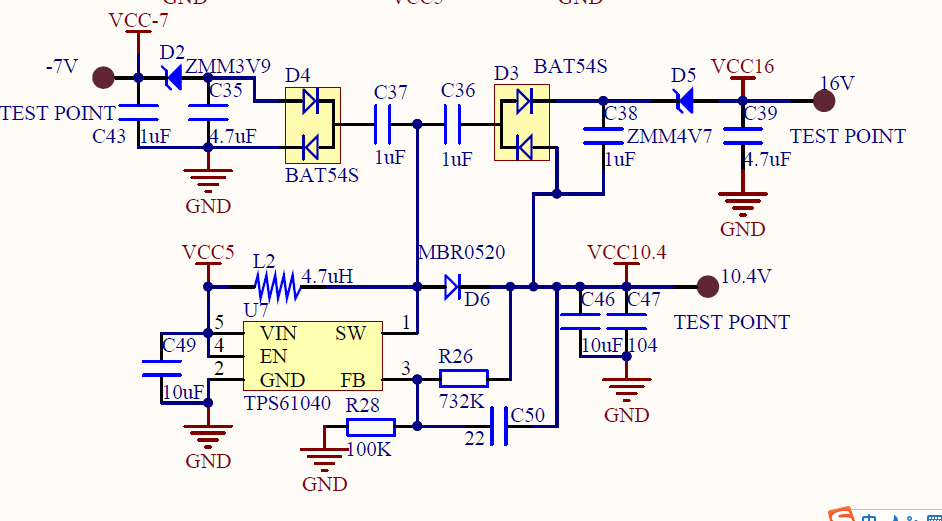
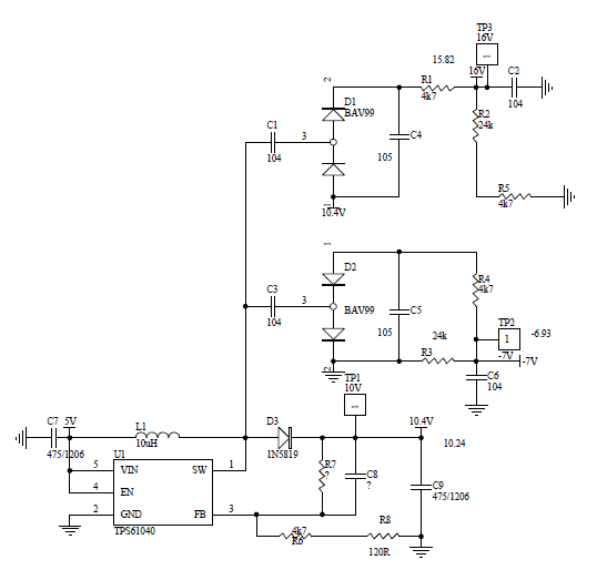
您好!使用TPS61040做LCD的电源,需要提供10.4V,-7V,16V三种电压,电路如何实现。我从网上得到两份原理图,请问16V和-7V是如何得到的,如何计算?谢谢