This thread has been locked.

If you have a related question, please click the "Ask a related question" button in the top right corner. The newly created question will be automatically linked to this question.

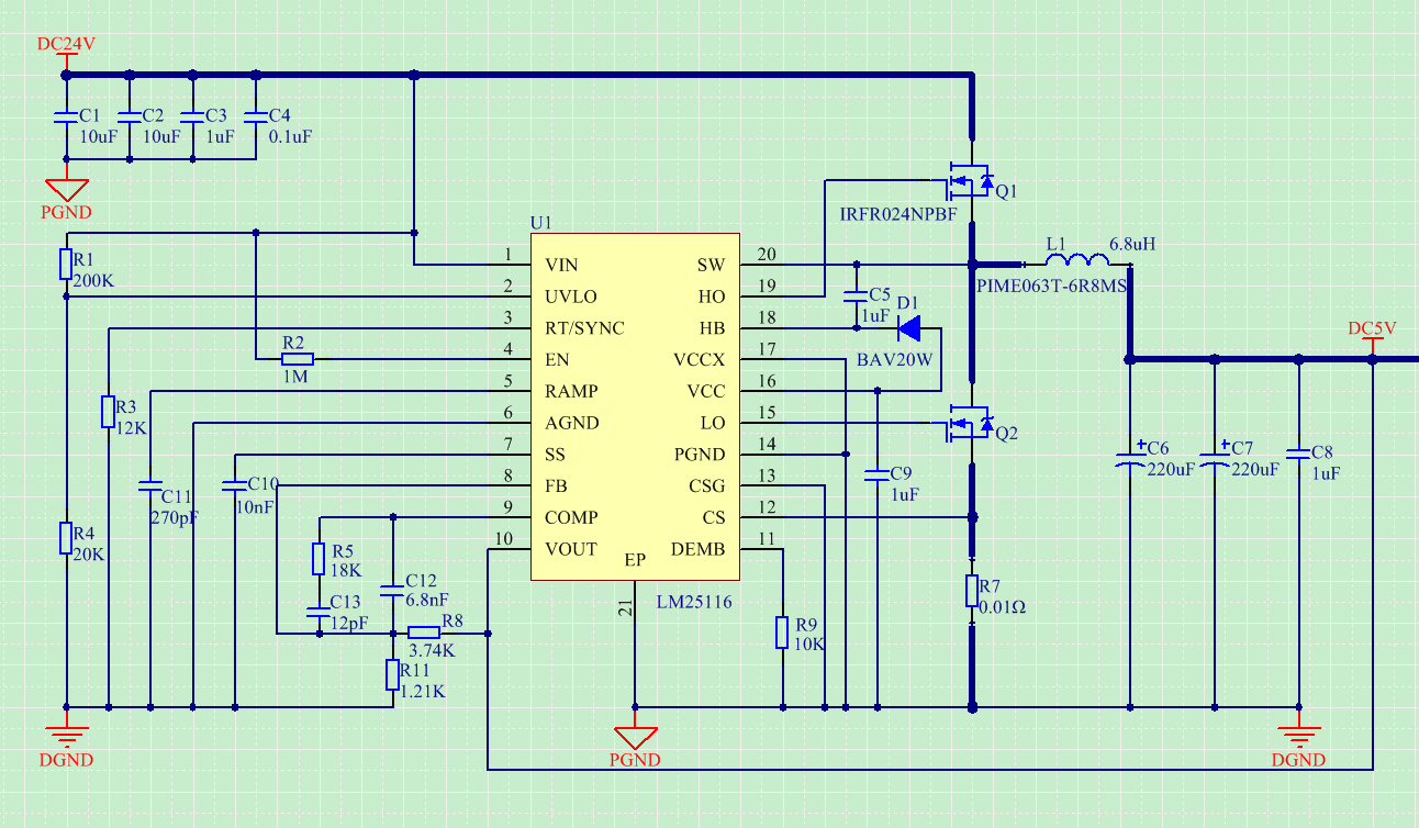
LM25116使用中的问题

Other Parts Discussed in Thread: LM25116

空载下,LM25116纹波这么大,高边驱动波形也不对,请问可能是哪有问题?

高边波形