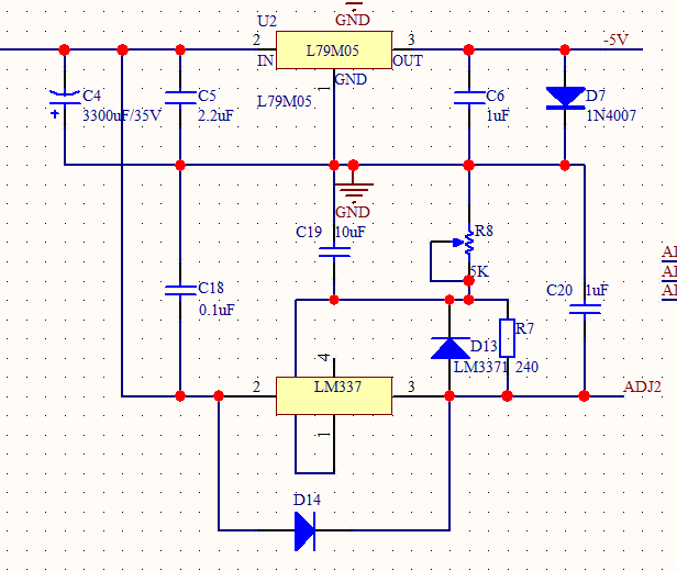
本人绘制了一块常用稳压电源电路板,其中有7805,7905,7815,7915,LM317和LM337电源芯片。前五种输出特性良好,交流测试所得纹波均小于10mv,但LM337输出的纹波在200多毫伏左右,且为较标准的锯齿波,其频率也随着每次电源上电的变化而变化。我更换了多种滤波电容,更换了多块LM337芯片,均未解决该问题。本人在此恳请哪位大神出道相助了。。。。
This thread has been locked.
If you have a related question, please click the "Ask a related question" button in the top right corner. The newly created question will be automatically linked to this question.
Hi
见datasheet: A 1-µF solid tantalum or 10-µF aluminum electrolytic capacitor
没有推荐陶瓷电容,请问你用的是什么电容?
Hi
建议你用上述电容试一下,主要是ESR的差异。
HI
那赶紧换换看? 输出电容一般datasheet都是有推荐的,需要注意。