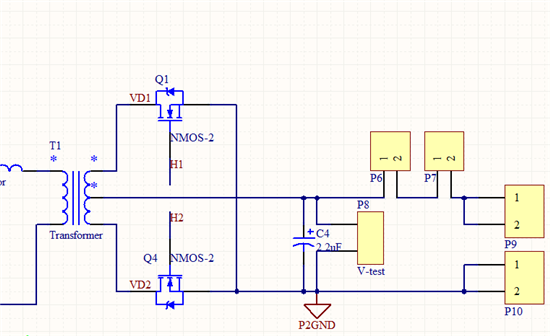
最近在做LLC,副边方案是采用的TI中的UCC24610同步整流电路,电路原理如下
上图为副边原理图
上图为驱动电路,使用的与http://www.deyisupport.com/blog/b/power_house/archive/2014/01/09/llc.aspx?keyMatch=LLC&tisearch=Search-CN-Everything中电路一样。
电路完成后也可以实现同步整流。不过测试了一下它的波形却发现有一些问题存在。
首先,假如我的副边负载电阻比较小的话那么它的驱动波形和管子DS波形如下
可以看见,有一段管子开通时间是没有驱动波形的,管子导通实际上是内部体二极管导通,这时候会有较大的损耗产生。
还有就是,我在改变负载电阻或者改变原边驱动频率的时候就会有下面的波形出现。
不知道这种情况是怎么回事,又应如何解决呢。




