Other Parts Discussed in Thread: LM25116
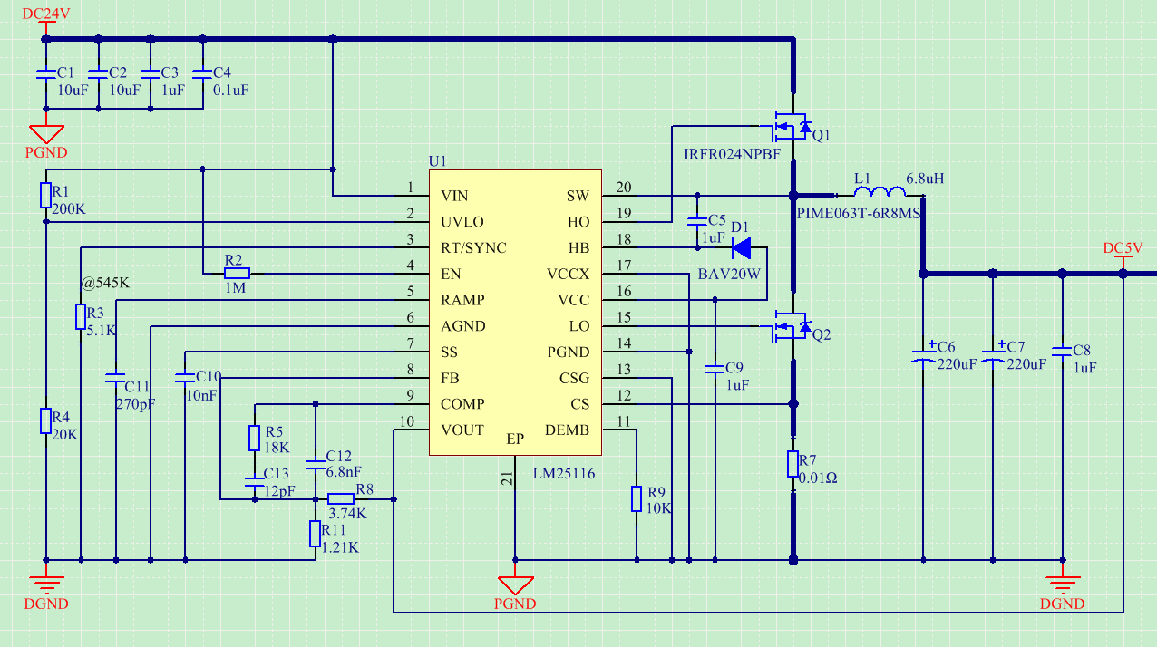
LM25116芯片发烫:在空载状态下也些发烫,输入24V时电流=0.02A(空载)。
不知道哪里可以改进,包括原理图和PCB上。这颗IC可以输出7A,现在我到3A时就烫的摸不上。
This thread has been locked.
If you have a related question, please click the "Ask a related question" button in the top right corner. The newly created question will be automatically linked to this question.
Other Parts Discussed in Thread: LM25116
LM25116芯片发烫:在空载状态下也些发烫,输入24V时电流=0.02A(空载)。
不知道哪里可以改进,包括原理图和PCB上。这颗IC可以输出7A,现在我到3A时就烫的摸不上。
楼主,在芯片很热的时候,输出电压和SW波形是否都正常?
如果都正常,你把VCCX连接到输出,芯片底下的散热焊盘也焊接上,再试一下。高压输出的情况下,芯片内部的线性稳压器(产生VCC)的发生也比较可观,可以把VCCX接到输出,用输出的5V给芯片内部的电路供电。
IC和MOS管都发烫(重载)。空载的时候IC也烫的,示波器看了输出纹波,在400mv左右,不过这是在频率在500k多的时候,如果像评估板那样是250K的话,纹波相当大。我等下把驱动波形也拍上来。