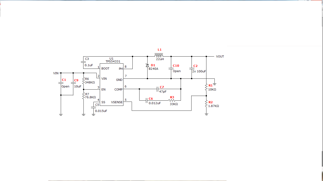
我是一名大学生,正在参加校内电子设计竞赛,现在要求输入电压8-12V,输出电压5V,负载是3欧姆。我们利用TPS54331按照下图所示电路进行实验,不加负载时运行良好(调节R2使得输出电压恒定),但是电路实验板上试验时一旦加上3欧姆负载,输出电压立即降低——无法带动负载。请问这个问题是什么原因,如何解决?非常感谢!
This thread has been locked.
If you have a related question, please click the "Ask a related question" button in the top right corner. The newly created question will be automatically linked to this question.
请问您的电感饱和电流是多少?
从您的现象看是芯片产生了过电流保护,见datasheet www.ti.com.cn/.../tps54331.pdf 第十页: During overcurrent conditions that pull the output voltage low, the error amplifier responds by driving the COMP pin high, causing the switch current to increase. The COMP pin has a maximum clamp internally, which limit the output current.
所以您可以用示波器测试COMP脚的电压来验证上述分析。
另外就是layout上,如果是PowerPad的封装,需要参照datasheet第18页的设计,powerpad充分与GND焊接,并扩展散热。
1.建议先使用电流4-5A的电感确认是不是电感饱和
2.你的肖特基电流是2A的,有点小,建议使用5A以上的。
3.注意散热的问题
负载从轻载加到重载观察输出,如果输出电流很小的时候输出可以稳压,有可能是电感值太小,尝试更换更大的电感,如果在重载时输出电压仍不能稳定,尝试修改COMP脚的补偿参数
请问图中的C1 Open指什么?没有接是吧?TPS54331在输入端如果没有接去藕电容极易产生自激。表现出来的就如你所说的现象。
建议加两个0.1uF的去藕电容(靠近输入端)试下。