This thread has been locked.

If you have a related question, please click the "Ask a related question" button in the top right corner. The newly created question will be automatically linked to this question.

BQ24617 充电

Other Parts Discussed in Thread: BQ24617

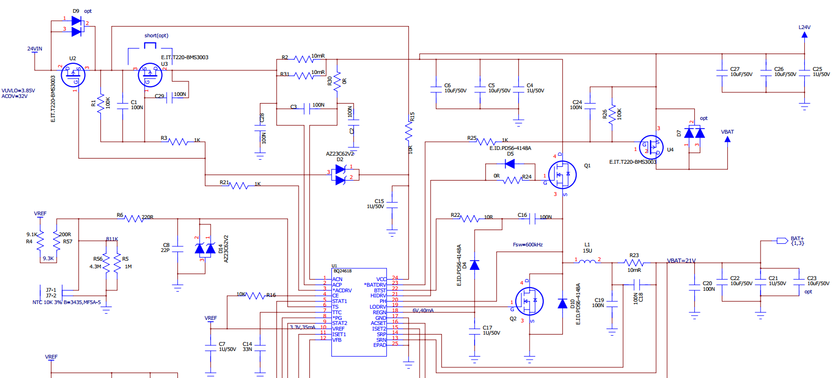
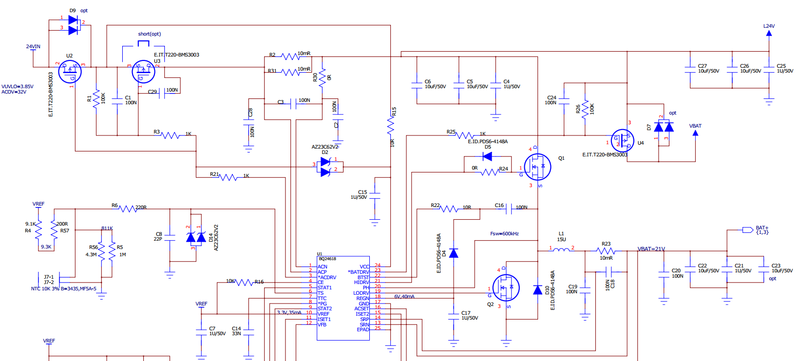
不接交流适配器电源,仅给接电池。 BQ24617按道理应当sleep,但其会通过充电通道的上桥臂NMOS给负债供电。这时,BTST脚的电源和电池电压一样,都是20V。

另外,一个问题是:仅接电池,不接或关闭直流电源,直流输入端无电压;断开电池的时候,直流电源输入端会有电压使得直流电源指示LED亮几秒。

  • 不接交流适配器电源,仅给接电池。 BQ24617按道理应当sleep,但其会通过充电通道的���桥臂NMOS给负债供电。这时,BTST脚的电源和电池电压一样,都是20V。

    R:不接适配器,此时电池通过Q3给负载供电。不会通过充电通道的上管给负载供电

  • 一个问题是:仅接电池,不接或关闭直流电源,直流输入端无电压;断开电池的时候,直流电源输入端会有电压使得直流电源指示LED亮几秒。

    R:从现象看似乎是输出储能电容上储备的电荷倒灌到ADapter端了,建议检测输入电路部分的防倒灌MOSFET是否有使用,方向是否严格按照datasheet给的方向焊接的。

    以上谢谢!

  • 我把电路图附上了。图中BAT+是电池包的正极,VBAT是BAT+经过一个PMOS开关的网络名,因为我们需要能切断电池供电。

    现在的现象是:PMOS开关已断开(元件从PCB板焊掉),即VBAT网络悬空。此时系统负载端(L24V)加24ohm负载,测得电压比电池电压低大约0.5V,VBTST=BAT+。

    甚至去掉C16,BTST间电容,VBTST电压也是一样。

    Vref和Vregn都是0V,BQ24617在sleep状态。

    所以,结论是电池通过充电的上臂给L24V供电了。我的疑问是:在sleep状态,VBTST是不是应当为0V? 因为我要求在电池供电时,系统能切断电池供电,我现在的方案是在BAT+和BQ24617的BAT PMOS之间又串了一个PMOS。你们有没有建议?

  • 附上我的电路图。防倒灌MOSFET是完全按照datasheet设计的。