各位大侠和版主:
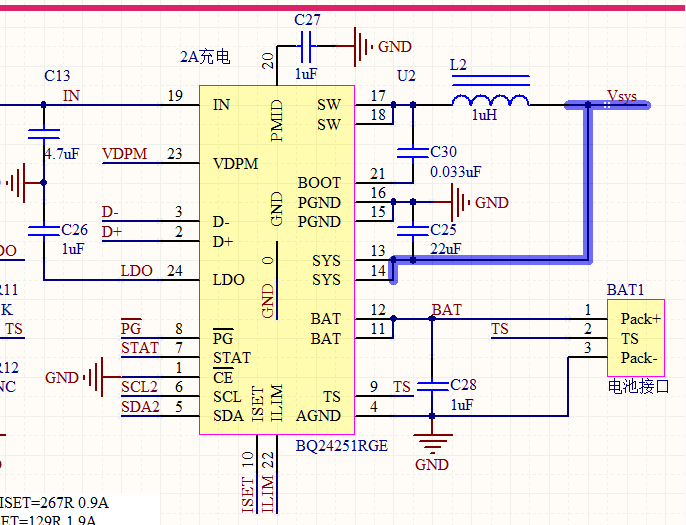
我们产品使用BQ24251作为充电芯片,通过usb线向锂电池充电,在进行EMC辐射测试时,一旦插上充电线,就辐射超标,详见自己测试结果。
请问,是否有方法可以较小他的辐射,我们的使用是否有问题。 谢谢!
这个结果是在充电电路正上方测到的。
期待解决,谢谢了!
This thread has been locked.
If you have a related question, please click the "Ask a related question" button in the top right corner. The newly created question will be automatically linked to this question.
各位大侠和版主:
我们产品使用BQ24251作为充电芯片,通过usb线向锂电池充电,在进行EMC辐射测试时,一旦插上充电线,就辐射超标,详见自己测试结果。
请问,是否有方法可以较小他的辐射,我们的使用是否有问题。 谢谢!
这个结果是在充电电路正上方测到的。
期待解决,谢谢了!
Hi\
建议你确认一下layout, 有可能Layout不太好,建议你参考EVM板。
另外你还可以在输入增加磁珠构成CLC, 看能否减小EMC.