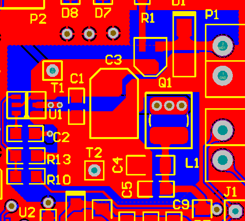
在使用TPS562200进行12v/3.3v的电压转换时,完全按照TI设计工具提供的方案选择元器件,使用了2.2uH的电感,layout也基本按照参考设计。设计输出电流100mA。但是在调试过程中,负载加一个100欧的电阻时,电感啸叫,而且输出电压不稳,峰峰值400mV,输出波形顶部是锯齿波形状。当用示波器测量Vfb引脚时,芯片好像是直接短路不工作了,导致芯片前的防反接开关管烧毁击穿。请教是什么原因?
This thread has been locked.
If you have a related question, please click the "Ask a related question" button in the top right corner. The newly created question will be automatically linked to this question.
在使用TPS562200进行12v/3.3v的电压转换时,完全按照TI设计工具提供的方案选择元器件,使用了2.2uH的电感,layout也基本按照参考设计。设计输出电流100mA。但是在调试过程中,负载加一个100欧的电阻时,电感啸叫,而且输出电压不稳,峰峰值400mV,输出波形顶部是锯齿波形状。当用示波器测量Vfb引脚时,芯片好像是直接短路不工作了,导致芯片前的防反接开关管烧毁击穿。请教是什么原因?
和你遇到的问题差不多:12v/3.3v的电压转换,而且输出电压不稳,峰峰值1V,输出波形顶部是锯齿波形状,负载电流>0.5A后,干扰才消失,轻载时试了好多方法都不行。以前用24V/5V倒OK。不知什么原因,感觉像是芯片设计问题。
Hi
电路参数不对或者layout不好,一般最多是不稳定之类的异常(除了输入layout不好,并有带寄生电感的导线连接,在较大电流,容易造成输入spike过大烧芯片了)
一般造成电路烧的,主要是磁性元器件,所以建议确认您的电感是否质量不好(饱和电流是否没有问题?)
帮忙测一下启动时候SW和电感上的电流的波形,看看是否有异常
串了一个3.3欧姆的电阻试了下,没效果。
看了下DATASHEET,TPS562200在轻载时是有纹波的,19页 figure 42,16页 figure 27
(上个帖子有误,项目中是input:12~16.8V,output:5V,1A,正常)
FB脚对噪声敏感,建议将两个FB电阻降为十分之一阻值;同时确保连个FB电阻离FB脚足够近。