This thread has been locked.

If you have a related question, please click the "Ask a related question" button in the top right corner. The newly created question will be automatically linked to this question.

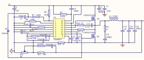
tps40057 sw波形上升沿振荡

9V转2.5V@10A,空载调试时发现sw波形上升沿有振荡,请问这是什么引起的,怎么解决。另外输出纹波也特别大,请问怎么改善。

  • 亲;这时PCB及其它寄生电感及L2寄生电容引起的振铃。减小C5/C7/Q1/Q3空间连线长度;可以抑制振铃。但是;输出纹波与这关系不是很大,多是输入输出地线公用导致互调噪音干扰。